Θέτοντας υπό Aμφισβήτηση τον «SARS‑COV‑2»
«Αποδομώντας την πρώτη «επιτυχημένη» δοκιμή σε ανθρώπους και τις ηθικές, μεθοδολογικές και επιστημονικές αποτυχίες της ψευδοεπιστήμης της πανδημίας»
Σας ευχαριστώ θερμά για το ενδιαφέρον σας και την αναδημοσίευση των άρθρων μου. Θα εκτιμούσα ιδιαίτερα αν, κατά την κοινοποίηση, σ̲υ̲μ̲π̲ε̲ρ̲ι̲λ̲α̲μ̲β̲ά̲ν̲α̲τ̲ε̲ ̲κ̲α̲ι̲ ̲τ̲ο̲ν̲ ̲σ̲ύ̲ν̲δ̲ε̲σ̲μ̲ο̲ ̲(̲l̲i̲n̲k̲)̲ ̲τ̲ο̲υ̲ ̲ά̲ρ̲θ̲ρ̲ο̲υ̲ ̲μ̲ο̲υ̲. Αυτό όχι μόνο αναγνωρίζει την πηγή, αλλά επιτρέπει και σε άλλους να ανακαλύψουν περισσότερο περιεχόμενο. Η υποστήριξή σας είναι πολύτιμη για τη συνέχιση της ενημέρωσης.
Απόδοση στα ελληνικά: Απολλόδωρος - Mike Stone | 11 Φεβρουαρίου 2022
Πρόσφατα, δημοσιεύθηκε μια μελέτη που ισχυρίζεται ότι είναι η πρώτη επιτυχημένη δοκιμή πρόκλησης στον άνθρωπο για την πανδημία «SARS-COV-2» ή για οποιαδήποτε άλλη πανδημία. Ισχυρίζεται ότι αυτή η μελέτη μπόρεσε να χρησιμοποιήσει «άγριο τύπο ιού» για να μολύνει υγιείς εθελοντές και να μελετήσει την πρώιμη δυναμική της λοίμωξης «SARS-COV-2». Οι συγγραφείς ισχυρίστηκαν ότι μπόρεσαν να ανακαλύψουν «νέες» πληροφορίες χρησιμοποιώντας αυτή τη μέθοδο. Φυσικά, όσοι πιστεύουν στο παραμύθι του «SARS-COV-2» έχουν στραφεί σε αυτή τη μελέτη ως οριστική απόδειξη ότι ο παράγοντας που έχει ταυτοποιηθεί ως «SARS-COV-2» μπορεί να προκαλέσει ασθένεια στους ανθρώπους. Ωστόσο, η πρόκληση ήπιων συμπτωμάτων στο ήμισυ των συμμετεχόντων που «μολύνθηκαν» ενδορρινικά με τοξική κυτταρική καλλιέργεια αποδεικνύει πραγματικά ότι ο «SARS-COV-2», ο οποίος υποτίθεται ότι υπάρχει στο μείγμα, είναι παθογόνος; Αυτή η πειραματική διάταξη αντικατοπτρίζει με κάποιον τρόπο τη φύση ή την πραγματικότητα; Μπορούν τα αποτελέσματα που προέκυψαν από ένα ομολογουμένως μικρό δείγμα σε ένα αυστηρά ελεγχόμενο περιβάλλον να εξάγονται στο πραγματικό κόσμο; Πριν αναλύσουμε την ίδια τη μελέτη, ας εξερευνήσουμε αυτές τις ερωτήσεις και άλλες ακόμη λίγο περισσότερο.
Τι είναι μια Δοκιμαστική Μελέτη Πρόκλησης;
Σύμφωνα με τον ΠΟΥ:
«Οι δοκιμές ανθρώπινης πρόκλησης (challenge trials) σε ανθρώπους είναι δοκιμές στις οποίες οι συμμετέχοντες εκτίθενται σκόπιμα (ανεξάρτητα από το αν έχουν εμβολιαστεί ή όχι) σε έναν οργανισμό που προκαλεί μολυσματική ασθένεια. Ο οργανισμός αυτός μπορεί να είναι παρόμοιος με τον άγριο τύπο και παθογόνος, προσαρμοσμένος και/ή εξασθενημένος από τον άγριο τύπο με μικρότερη ή μηδενική παθογένεια, ή γενετικά τροποποιημένος με κάποιο τρόπο».
«Οι μελέτες πρόκλησης μόλυνσης σε ανθρώπους περιλαμβάνουν τη σκόπιμη έκθεση εθελοντών σε μολυσματικούς παράγοντες. Οι μελέτες πρόκλησης μόλυνσης σε ανθρώπους διεξάγονται εδώ και εκατοντάδες χρόνια και έχουν συμβάλει σε ζωτικής σημασίας επιστημονικές γνώσεις που έχουν οδηγήσει σε προόδους στην ανάπτυξη φαρμάκων και εμβολίων. Ωστόσο, τέτοιες έρευνες μπορεί να φαίνονται ότι έρχονται σε σύγκρουση με την κατευθυντήρια αρχή της ιατρικής να μην προκαλείται βλάβη. Καλά τεκμηριωμένα ιστορικά παραδείγματα μελετών έκθεσης ανθρώπων θα θεωρούνταν ανήθικα σύμφωνα με τα σημερινά πρότυπα.»
«Τα ζωϊκά μοντέλα είναι συχνά αρκετά ανακριβή στην απεικόνιση των ανθρώπινων ασθενειών, και πολλοί μολυσματικοί οργανισμοί για τους οποίους ένας ερευνητής μπορεί να επιθυμεί να αναπτύξει ένα εμβόλιο είναι ειδικοί για τον άνθρωπο. Οι δοκιμές πρόκλησης σε ανθρώπους μπορούν να πραγματοποιηθούν με ασφάλεια και ηθική σε ορισμένες περιπτώσεις, εάν σχεδιαστούν και διεξαχθούν σωστά. Από τις δοκιμές πρόκλησης μπορεί να αποκτηθεί τεράστια γνώση σχετικά με τον τρόπο δράσης και το δυναμικό όφελος στο σχετικό είδος – τους ανθρώπους. Ωστόσο, υπάρχουν επίσης περιορισμοί σε ό,τι μπορούν να διαπιστώσουν οι δοκιμές πρόκλησης, διότι, όπως και οι μελέτες πρόκλησης-προστασίας σε ζωϊκά μοντέλα, μια δοκιμή πρόκλησης σε ανθρώπους αντιπροσωπεύει ένα μοντέλο συστήματος».
Human_challenge_Trials_IK_finalDownload
https://web.archive.org/web/20200207222833if_/https://www.who.int/biologicals/expert_committee/Human_challenge_Trials_IK_final.pdf
Όπως μπορεί να διαπιστωθεί από τα παραπάνω αποσπάσματα του ΠΟΥ, οι δοκιμές ανθρώπινης πρόκλησης είναι εκείνες στις οποίες υγιείς εθελοντές εκτίθενται σε έναν «παθογόνο» παράγοντα σε μια προσπάθεια να «μολυνθούν» για περαιτέρω μελέτη. Προφανώς, αυτό δημιουργεί ένα ηθικό δίλημμα, καθώς ο όρκος του Ιπποκράτη ορίζει ότι οι επαγγελματίες του ιατρικού κλάδου πρέπει «πρώτα απ’ όλα, να μην βλάπτουν». Οι δοκιμές ανθρώπινης πρόκλησης αντιβαίνουν σε αυτό, καθώς έχουν σχεδιαστεί για να βλάπτουν σκόπιμα τα υποκείμενα. Ενώ ο ΠΟΥ παραδέχεται ότι οι δοκιμές πρόκλησης σε ανθρώπους πραγματοποιούνται εδώ και πάνω από εκατό χρόνια, ισχυρίζεται ότι ο τρόπος με τον οποίο διεξάγονταν αυτές οι δοκιμές στο παρελθόν θα θεωρούνταν σήμερα ανήθικος. Αυτή η δικαιολογία έχει γίνει το σύνθημα για προσεκτικά ελεγχόμενες εκθέσεις που δημιουργούνται σε εργαστήριο με σκοπό την πρόκληση μόλυνσης, αντί για μια πιο «φυσική» (και λογική) προσέγγιση που συνίσταται στην πραγματική αλληλεπίδραση υγιών ατόμων με εκείνα που θεωρούνται φορείς του «ιού» που μελετάται. Σύμφωνα με τον ΠΟΥ, είναι πιο ηθικό να εγχύεται ενδορρινικά τοξική κυτταρική καλλιέργεια σε υγιή άτομα παρά να τα αφήνουμε να κάθονται για μεγάλες περιόδους με ένα άτομο που θεωρείται ότι πάσχει από την ασθένεια, προκειμένου να δούμε αν μολύνονται «με φυσικό τρόπο».
Μαθαίνοντας από το Παρελθόν
Γιατί ο ΠΟΥ θα έπαιρνε τη θέση ότι οι τεχνητές μέθοδοι μόλυνσης που χρησιμοποιούνται σήμερα είναι πιο ηθικές από τις φυσικές οδούς μόλυνσης που χρησιμοποιούνταν στο παρελθόν; Ίσως επειδή η ιστορία έχει δείξει επανειλημμένα ότι η έκθεση ατόμων με διάφορους τρόπους στα υγρά ασθενών δεν έχει παθογόνο αποτέλεσμα. Πάρτε, για παράδειγμα, τα πειράματα του Rosenau για την ισπανική γρίπη του 1918, για τα οποία έγραψα εδώ:
«Το πείραμα ξεκίνησε με 100 εθελοντές από το Ναυτικό που δεν είχαν ιστορικό γρίπης. Ο Rosenau ήταν ο πρώτος που ανέφερε τα πειράματα που διεξήχθησαν στο Gallops Island τον Νοέμβριο και τον Δεκέμβριο του 1918. Οι πρώτοι εθελοντές του έλαβαν πρώτα ένα στέλεχος και στη συνέχεια διάφορα στελέχη του βακίλου Pfeiffer με ψεκασμό και επίχρισμα στη μύτη και το λαιμό τους και στη συνέχεια στα μάτια τους. Όταν η διαδικασία αυτή δεν κατάφερε να προκαλέσει την ασθένεια, άλλοι εμβολιάστηκαν με μείγματα άλλων οργανισμών που απομονώθηκαν από το λαιμό και τη μύτη ασθενών με γρίπη. Στη συνέχεια, ορισμένοι εθελοντές έλαβαν ενέσεις αίματος από ασθενείς με γρίπη. Τέλος, 13 από τους εθελοντές μεταφέρθηκαν σε θάλαμο γρίπης και εκτέθηκαν σε 10 ασθενείς με γρίπη ο καθένας. Κάθε εθελοντής έπρεπε να σφίξει το χέρι κάθε ασθενούς, να μιλήσει μαζί του από κοντά και να του επιτρέψει να βήξει απευθείας στο πρόσωπό του. Κανένας από τους εθελοντές που συμμετείχαν σε αυτά τα πειράματα δεν προσβλήθηκε από γρίπη. Ο Rosenau ήταν σαφώς μπερδεμένος και προειδοποίησε να μην βγαίνουν συμπεράσματα από τα αρνητικά αποτελέσματα. Ολοκλήρωσε το άρθρο του στο JAMA με μια αποκαλυπτική παραδοχή: «Ξεκινήσαμε την επιδημία με την πεποίθηση ότι γνωρίζαμε την αιτία της νόσου και ήμασταν αρκετά σίγουροι ότι γνωρίζαμε πώς μεταδιδόταν από άτομο σε άτομο. Ίσως, αν μάθαμε κάτι, είναι ότι δεν είμαστε απόλυτα σίγουροι για όσα γνωρίζουμε σχετικά με την ασθένεια».69 (σ. 313)
Η έρευνα που διεξήχθη στο Angel Island και συνεχίστηκε στις αρχές του 1919 στη Βοστώνη διεύρυνε αυτή την έρευνα με την εμβολιασμό με τον στρεπτόκοκκο Mathers και με την προσθήκη της αναζήτησης παραγόντων που περνούν από φίλτρα, αλλά απέδωσε παρόμοια αρνητικά αποτελέσματα. Φαινόταν ότι αυτό που αναγνωριζόταν ως μία από τις πιο μεταδοτικές ασθένειες δεν μπορούσε να μεταδοθεί υπό πειραματικές συνθήκες.
https://www.ncbi.nlm.nih.gov/pmc/articles/PMC2862332/#!po=60.7527
Σε διάφορες δοκιμές σε ανθρώπους κατά τη διάρκεια αυτού που θεωρείται ο πιο μολυσματικός και θανατηφόρος «ιός» όλων των εποχών, κανένας υγιής συμμετέχων δεν αρρώστησε όταν εκτέθηκε με διάφορους τρόπους σε μη υγιείς συμμετέχοντες. Αν και αυτές οι μελέτες για την ισπανική γρίπη από μόνες τους θα έπρεπε να είναι αρκετά πειστικές για να καταρρίψουν τον μύθο της μολυσματικότητας, δεν ήταν τα μόνα παραδείγματα. Οι μελέτες που παρουσιάζονται παρακάτω προέρχονται από μια λίστα που συνέταξε ο Daniel Roytas στο Humanley.com:
«Μια άλλη σειρά από 8 πειράματα πραγματοποιήθηκε τον Δεκέμβριο του 1919 από τους McCoy et al. σε 50 άνδρες για να προσπαθήσουν να αποδείξουν τη μεταδοτικότητα. Για άλλη μια φορά, και τα 8 πειράματα απέτυχαν να αποδείξουν ότι τα άτομα με γρίπη ή τα σωματικά τους υγρά προκαλούν ασθένεια. Κανένας από τους 50 άνδρες δεν αρρώστησε.
Το 1919, οι Wahl et al. διεξήγαγαν 3 ξεχωριστά πειράματα για να μολύνουν 6 υγιείς άνδρες με γρίπη, εκθέτοντάς τους σε εκκρίσεις βλέννας και πνευμονικό ιστό από άρρωστα άτομα. Κανένας από τους 6 άνδρες δεν προσβλήθηκε από γρίπη σε καμία από τις τρεις μελέτες.
https://www.jstor.org/stable/30082102?seq=1#metadata_info_tab_contents
Το 1920, οι Schmidt et al διεξήγαγαν δύο ελεγχόμενα πειράματα, εκθέτοντας υγιείς ανθρώπους στα σωματικά υγρά ασθενών. Από τα 196 άτομα που εκτέθηκαν στις βλεννογόνες εκκρίσεις των ασθενών, 21 (10,7%) ανέπτυξαν κρυολογήματα και τρία ανέπτυξαν γρίπη (1,5%). Στη δεύτερη ομάδα, από τα 84 υγιή άτομα που εκτέθηκαν σε βλεννογόνες εκκρίσεις ασθενών, πέντε ανέπτυξαν γρίπη (5,9%) και τέσσερα κρυολογήματα (4,7%). Από τα σαράντα τρία άτομα της ομάδας ελέγχου που είχαν εμβολιαστεί με αποστειρωμένα φυσιολογικά διαλύματα αλατιού, οκτώ (18,6%) ανέπτυξαν κρυολογήματα. Ένα υψηλότερο ποσοστό ατόμων αρρώστησε μετά την έκθεση σε αλατούχο διάλυμα σε σύγκριση με εκείνα που εκτέθηκαν στον «ιό».
https://pubmed.ncbi.nlm.nih.gov/19869857/
https://catalog.hathitrust.org/Record/102609951
Το 1921, οι Williams et al. προσπάθησαν να μολύνουν πειραματικά 45 υγιείς άνδρες με κοινό κρυολόγημα και γρίπη, εκθέτοντάς τους σε εκκρίσεις βλεννογόνου από άρρωστα άτομα. Κανένας από τους 45 δεν αρρώστησε.
https://pubmed.ncbi.nlm.nih.gov/19869857/
Το 1924, οι Robertson & Groves εξέθεσαν 100 υγιή άτομα στις σωματικές εκκρίσεις 16 διαφορετικών ατόμων που έπασχαν από γρίπη. Οι συγγραφείς κατέληξαν στο συμπέρασμα ότι 0/100 αρρώστησαν ως αποτέλεσμα της έκθεσής τους στις σωματικές εκκρίσεις.
https://academic.oup.com/jid/article-abstract/34/4/400/832936?redirectedFrom=fulltext
Το 1930, οι Dochez et al. προσπάθησαν να μολύνουν πειραματικά μια ομάδα ανδρών με το κοινό κρυολόγημα. Οι συγγραφείς ανέφεραν στα αποτελέσματά τους κάτι που είναι πραγματικά εκπληκτικό.
«Ήταν προφανές από πολύ νωρίς ότι αυτό το άτομο ήταν περισσότερο ή λιγότερο αναξιόπιστο και από την αρχή ήταν δυνατό να το κρατήσουμε στο σκοτάδι σχετικά με τη διαδικασία μας. Είχε ασήμαντα συμπτώματα μετά την δοκιμαστική ένεση με αποστειρωμένο ζωμό και δεν παρουσίασε πιο εντυπωσιακά αποτελέσματα από το κρύο διήθημα, μέχρι που ένας βοηθός, τη δεύτερη μέρα μετά την ένεση, αναφέρθηκε κατά λάθος σε αυτή την αποτυχία να προσβληθεί από κρυολόγημα».
Εκείνο το βράδυ και τη νύχτα, ο ασθενής ανέφερε σοβαρά συμπτώματα, όπως φτέρνισμα, βήχα, πονόλαιμο και βουλωμένη μύτη. Την επόμενη μέρα το πρωί, του είπαν ότι είχε παραπληροφορηθεί σχετικά με τη φύση του διηθήματος και τα συμπτώματά του υποχώρησαν μέσα σε μια ώρα. Είναι σημαντικό να σημειωθεί ότι δεν υπήρχε καμία αντικειμενική παθολογική αλλαγή».
https://pubmed.ncbi.nlm.nih.gov/19869798/
Το 1937, οι Burnet & Lush διεξήγαγαν ένα πείραμα στο οποίο εξέθεσαν 200 υγιείς ανθρώπους σε σωματικές εκκρίσεις από άτομα που είχαν προσβληθεί από γρίπη. Κανένας από τους 200 δεν αρρώστησε.
https://www.ncbi.nlm.nih.gov/pmc/articles/PMC2065253/
Το 1940, οι Burnet και Foley προσπάθησαν να μολύνουν πειραματικά 15 φοιτητές πανεπιστημίου με γρίπη. Οι συγγραφείς κατέληξαν στο συμπέρασμα ότι το πείραμά τους ήταν αποτυχημένο.
https://onlinelibrary.wiley.com/doi/abs/10.5694/j.1326-5377.1940.tb79929.
Μπορεί να διαπιστωθεί ότι πολυάριθμες δοκιμές σε ανθρώπους δεν κατάφεραν να προκαλέσουν ασθένεια σε υγιή άτομα. Άλλα παραδείγματα αποτυχημένων δοκιμών σε ανθρώπους και της απουσίας μετάδοσης «ιών» από άνθρωπο σε άνθρωπο μπορούν να βρεθούν εδώ. Αν και η μέθοδος χρήσης υγρών που προέρχονται απευθείας από άρρωστους ασθενείς είναι αηδιαστική, δεν θα πρέπει να υπάρχουν ηθικά προβλήματα, καθώς κανείς δεν αρρώστησε ποτέ. Δεν υπάρχουν ενδείξεις κινδύνου στις μεθόδους του παρελθόντος που θα έπρεπε να εμποδίζουν τη διεξαγωγή αυτών των λογικών πειραμάτων σήμερα. Ο μόνος λόγος που θα μπορούσε να έχουν ο ΠΟΥ και άλλοι οργανισμοί κατά των πειραμάτων που χρησιμοποιούν αυτές τις λεγόμενες «φυσικές οδούς μόλυνσης» είναι επειδή γνωρίζουν πλήρως ότι αυτά τα πειράματα θα αποτύχουν να δείξουν μόλυνση κάθε φορά.
Το Τεχνητό Αντανακλά την Πραγματικότητα;
Ένα στοιχείο που λείπει από κάθε δοκιμή πρόκλησης σε ανθρώπους, είτε νέα είτε παλιά, είναι τα καθαρισμένα/απομονωμένα σωματίδια που θεωρούνται «ιοί» που ισχυρίζονται ότι χορηγούν ως ενέσιμο υλικό μέσα στα εμβόλια. Οι «ιοί» θεωρείται πάντα ότι βρίσκονται μέσα σε οποιοδήποτε υγρό χρησιμοποιείται για τον εμβολιασμό των εθελοντών. Αν και τα παλιά πειράματα δεν διέθεταν καθαρισμένα και απομονωμένα σωματίδια, ήταν τουλάχιστον ένα βήμα πιο κοντά στην πραγματικότητα, καθώς οι ερευνητές συνήθως χρησιμοποιούσαν υγρά και εκκρίσεις απευθείας από άρρωστους ασθενείς σε προσπάθειες να μολύνουν υγιείς εθελοντές. Στη σύγχρονη εκδοχή των δοκιμών πρόκλησης σε ανθρώπους, ο «ιός» δημιουργείται στο εργαστήριο μέσω της διαδικασίας κυτταρικής καλλιέργειας. Αυτό συνήθως περιλαμβάνει τη λήψη δείγματος από άρρωστο άνθρωπο, την άμεση ανάμειξή του σε ένα «ιϊκό» μέσο μεταφοράς που περιέχει διάφορα αντιβιοτικά/αντιμυκητιασικά, εμβρυϊκό αίμα αγελάδας, «θρεπτικά συστατικά» και άλλα χημικά πρόσθετα. Στη συνέχεια, το μείγμα αυτό προστίθεται σε μια κυτταρική καλλιέργεια, συνήθως είτε σε καρκινική κυτταρική σειρά είτε σε κυτταρική σειρά που προέρχεται από ζώο. Σε αυτή την περίπτωση, χρησιμοποιήθηκαν κύτταρα Vero που προέρχονταν από νεφρά αφρικανικών πράσινων πιθήκων. Αν και οι ερευνητές δεν παρείχαν την ακριβή συνταγή για την καλλιεργημένη σούπα τους, η ενότητα μεθόδων παρέχει κάποια σαφήνεια ως προς τον τρόπο δημιουργίας του «ιού» τους:
Από το πληροφοριακό υλικό των μεθόδων:
Ιός Πρόκλησης
«Ο ιός SARS-COV-2 (πλήρης επίσημη ονομασία: SARS-CoV-2/human/GBR/484861/2020) αποκτήθηκε με τη συγκατάθεση ενός ασθενούς στο Ηνωμένο Βασίλειο με COVID-19, από δείγμα ρινικού/λαιμού που ελήφθη με τη βοήθεια του ISARIC Coronavirus Clinical Characterisation Consortium (ISARIC4C)4, χρησιμοποιώντας το πρωτόκολλο μελέτης τους [μητρώο μελέτης ISRCTN66726260] που εγκρίθηκε από την Επιτροπή Δεοντολογίας Έρευνας South Central–Oxford C στην Αγγλία (αναφορά 13/SC/0149) και την Επιτροπή Δεοντολογίας Έρευνας Scotland A (αναφορά 20/SS/0028). Ο ιός απομονώθηκε με εμβολιασμό μιας πιστοποιημένης κυτταρικής σειράς Vero cGMP με το κλινικό δείγμα. Η ανάλυση της αλληλουχίας έδειξε ότι προέρχεται από τον κλάδο 20A της γενεαλογίας B.1 και ότι φέρει τη μετάλλαξη D614G. Στη συνέχεια, δημιουργήθηκε ένα απόθεμα ιών σπόρου με περαιτέρω διέλευση στην ίδια κυτταρική σειρά Vero cGMP. Το απόθεμα ιών σπόρου χρησιμοποιήθηκε στη συνέχεια για την παρασκευή του ιού πρόκλησης σύμφωνα με το cGMP στο κέντρο έρευνας Zayed (ZCR) GMP του νοσοκομείου Great Ormond Street (GOSH) και δημιουργήθηκε μια τράπεζα κύριων ιών πρόκλησης (MVB). Στη συνέχεια, παρασκευάστηκαν ατομικά φιαλίδια εμβολίου σύμφωνα με το πρότυπο 100 cGMP με αραίωση του cGMP MVB με αραιωτικό σακχαρόζη. Ο ιός πρόκλησης υποβλήθηκε σε δοκιμές ποιότητας που πραγματοποιήθηκαν στο πλαίσιο των διαδικασιών κυκλοφορίας προϊόντων GMP σύμφωνα με προκαθορισμένες προδιαγραφές (συμπεριλαμβανομένων δοκιμών ταυτότητας, μολυσματικότητας και προσμείξεων/τυχαίων παραγόντων). Αυτό περιελάμβανε αλληλούχιση ολόκληρου του γονιδιώματος για την επιβεβαίωση ότι ο ιός GMP ήταν αμετάβλητος σε σύγκριση με το αρχικό κλινικό απομονωμένο στέλεχος. Η αλληλουχία του ιού πρόκλησης έχει κατατεθεί στο Genbank (αριθμός καταχώρισης OM294022). Στο Ηνωμένο Βασίλειο, δεδομένου ότι δεν πρόκειται για φαρμακευτικά προϊόντα, οι ιοί πρόκλησης δεν ρυθμίζονται από την Υπηρεσία Ρύθμισης Φαρμάκων και Προϊόντων Υγείας (MHRA). Ωστόσο, ο ιός πρόκλησης κατασκευάστηκε σύμφωνα με το GMP και τα δικαιολογητικά έγγραφα εξετάστηκαν από την MHRA, η οποία επιβεβαίωσε ότι η κατασκευή ήταν κατάλληλη για τον παράγοντα πρόκλησης που θα χρησιμοποιηθεί σε μελλοντικές μελέτες αποτελεσματικότητας των υπό έρευνα φαρμακευτικών προϊόντων. Επομένως, σε μελλοντικές κλινικές δοκιμές ενός υπό έρευνα φαρμακευτικού προϊόντος, ο ιός πρόκλησης θα εξεταστεί ως μέρος της αίτησης κλινικής δοκιμής προς την MHRA. Ο ιός πρόκλησης αποθηκεύτηκε σε ασφαλή καταψύκτη στους –80 °C (κανονικό εύρος θερμοκρασίας –60 °C έως –90 °C) μέχρι τη χρήση του. Η δόση εμβολίου SARS-CoV-2 (101 113 TCID50) επιλέχθηκε ως η χαμηλότερη μολυσματική δόση που μπορούσε να ποσοτικοποιηθεί αξιόπιστα με καλλιέργεια ιού».
Μπορούμε να δούμε ότι το μείγμα που χρησιμοποιήθηκε είναι το τυπικό υπερκείμενο κυτταρικής καλλιέργειας που δημιουργήθηκε από κύτταρα Vero. Στη συνέχεια, δημιουργήθηκε ένα απόθεμα «ιού» από περαιτέρω μεταμοσχεύσεις σε κύτταρα Vero. Αλλά μην ανησυχείτε, οι ερευνητές φρόντισαν να ακολουθήσουν τις ορθές πρακτικές παρασκευής κατά την παρασκευή του «ιού» τους. Προκειμένου να διασφαλιστεί η εμπιστοσύνη στο προϊόν τους, η ρυθμιστική αρχή MHRA, η οποία δεν εξετάζει τον «ιό» πρόκλησης καθώς δεν θεωρείται φαρμακευτικό προϊόν, αποφάσισε ότι ήταν κατάλληλος για μελλοντική χρήση με βάση τα έγγραφα που υπέβαλαν οι ερευνητές. Είναι σαφές ότι αυτό το φαρμακευτικά παρασκευασμένο προϊόν απέχει πολύ από την πραγματικότητα και είναι όσο το δυνατόν πιο μακριά από τη φύση. Ωστόσο, για κάποιο λόγο, η έγχυση αυτού του «χυμού Φρανκενστάιν» στη μύτη υγιών ατόμων θεωρείται πιο ηθική από το να τους βήχει κάποιος που λέγεται ότι έχει τον «ιό».
Φυσική Μόλυνση;
Στα συμπληρωματικά υλικά, μαθαίνουμε επίσης πώς οι εθελοντές «μολύνθηκαν» με αυτό το φαρμακευτικά παρασκευασμένο υγρό:
«Τα υποκείμενα στεγάστηκαν σε μονόκλινα δωμάτια με αρνητική πίεση. Οι συμμετέχοντες εμβολιάστηκαν ενδορρινικά με πιπέτα με 10 TCID50 του άγριου τύπου SARS-CoV-2 (100uL/naris) και στις δύο ρουθούνιες, με μια αρχική ομάδα φρουρών (n=3) ακολουθούμενη από τα υπόλοιπα άτομα της κοόρτης. Τα υποκείμενα παρέμειναν σε ύπτια θέση (με το πρόσωπο και τον κορμό στραμμένα προς τα πάνω) για 10 λεπτά, ακολουθούμενα από 20 λεπτά σε καθιστή θέση φορώντας μια μύτη κλιπ μετά τον εμβολιασμό, για να εξασφαλιστεί ο μέγιστος χρόνος επαφής με τον ρινικό και φαρυγγικό βλεννογόνο».
Αφού απέκτησαν το GMP goop και το επιβεβαίωσαν με αλληλούχιση, οι ερευνητές το ένεσαν ενδορρινικά σε υγιείς εθελοντές. Την τελευταία φορά που έλεγξα, οι άνθρωποι που λέγονταν ότι «μολύνθηκαν» με «SARS-COV-2» φυσικά δεν έλαβαν ενδορρινική ένεση και στη συνέχεια τους ζητήθηκε να φορούν κλιπ μύτης για 20 λεπτά σε οποιοδήποτε σημείο κατά τη διάρκεια της «μόλυνσης» τους.
Ανούσιες Mετρήσεις
Στη συνέχεια, οι ερευνητές χρησιμοποίησαν διάφορες μετρήσεις για να διαπιστώσουν ότι τα υποκείμενα τους ήταν πράγματι μολυσμένα. Αυτές περιλάμβαναν τεστ PCR, εκτιμήσεις «ιϊκού φορτίου», τεστ αντισωμάτων και τεστ αντιγόνων. Καθώς έχω καλύψει καθεμία από αυτές τις μετρήσεις στο παρελθόν, θα τις αναφερθώ εν συντομία εδώ και θα παρέχω συνδέσμους για περισσότερες πληροφορίες.
PCR
Σε αυτή την μελέτη ανθρώπινης πρόκλησης, ένα άτομο θεωρήθηκε μολυσμένο με «SARS-COV-2» μέσω τεστ PCR, ανεξάρτητα από το αν είχε συμπτώματα ή όχι. Ουσιαστικά, αυτό που έκαναν οι ερευνητές ήταν να εγχύσουν το γενετικό υλικό που δημιούργησαν με GMP στις ρινικές κοιλότητες των εθελοντών, να πάρουν δείγματα από τη μύτη και το λαιμό τους μετά και να προσποιηθούν έκπληξη όταν βρήκαν το γενετικό υλικό στα σημεία όπου το είχαν εγχύσει προηγουμένως. Λάβετε υπόψη ότι κανένα τεστ PCR δεν έχει επικυρωθεί και βαθμονομηθεί σύμφωνα με το χρυσό πρότυπο του καθαρισμένου/απομονωμένου «ιού». Όλα έχουν εκδοθεί μόνο με EUA και δεν έχουν εγκριθεί από τον FDA. Στην καλύτερη περίπτωση, το μόνο που μπορεί να κάνει το PCR είναι να προσδιορίσει εάν υπάρχουν ορισμένα μικρά θραύσματα γενετικού υλικού σε ένα δείγμα. Ακόμα και τότε, αυτά τα αποτελέσματα είναι εξαιρετικά ύποπτα, καθώς το PCR είναι επιρρεπές σε μόλυνση και βασίζεται σε πολλούς παράγοντες, όπως η επικράτηση της νόσου, η τεχνική του ατόμου που λαμβάνει το δείγμα, η ποσότητα του υλικού που λαμβάνεται, ο τύπος του τεστ που χρησιμοποιείται κ.λπ., προκειμένου να θεωρηθεί ακριβές. Στην πραγματικότητα, όλα τα αποτελέσματα είναι ψευδή.
«Ιϊκό» Φορτίο
Προκειμένου να πείσουν ότι όσοι έχουν θετικό αποτέλεσμα είναι μολυσμένοι με έναν «ιό», οι ερευνητές χρησιμοποίησαν μια μέτρηση που ονομάζεται «ιϊκή» φόρτιση για να υπολογίσουν πόσος «ιός» υπάρχει σε ένα άτομο σε μια δεδομένη χρονική στιγμή. Αυτή η μέτρηση βασίζεται στην τιμή Ct που παράγεται από το τεστ PCR για να εκτιμηθεί η ποσότητα του «ιού» σε ένα δεδομένο δείγμα. Έχει αντίστροφη σχέση, καθώς όσο χαμηλότερη είναι η τιμή Ct, τόσο μεγαλύτερη είναι η ποσότητα του «ιού» που θεωρείται ότι υπάρχει σε ένα δείγμα. Όσο υψηλότερη είναι η τιμή Ct, τόσο λιγότερος «ιός» υπάρχει στο δείγμα.
Αν και αυτό ακούγεται καλό στη θεωρία, στην πράξη η θεωρία του «ιικού» φορτίου καταρρέει για διάφορους λόγους. Πρώτον, οι δοκιμές PCR είναι εγκεκριμένες μόνο για ποιοτικές μετρήσεις (δηλ. θετικές ή αρνητικές) και δεν είναι εγκεκριμένες για ποσοτικές μετρήσεις (δηλ. προσδιορισμός της ποσότητας του «ιού» που υπάρχει). Δεύτερον, υπάρχουν πολλοί παράγοντες που επηρεάζουν τις τιμές Ct και μπορούν να αλλοιώσουν τα αποτελέσματα, όπως η αναποτελεσματική εξαγωγή, το αν ο ασθενής ήπιε κάτι και το αν το δείγμα υποβλήθηκε σε υψηλή θερμοκρασία κατά τη μεταφορά. Τρίτον, σύμφωνα με την Ένωση Δημόσιων Εργαστηρίων Υγείας (APHL), τα αναπνευστικά δείγματα δεν είναι ομοιογενή, είναι δύσκολο να τυποποιηθούν και η διαδικασία συλλογής ενός αναπνευστικού δείγματος δεν επιτρέπει τον ποσοτικό προσδιορισμό της ποσότητας του «ιού» που υπάρχει. Αν αυτό δεν αρκεί για να ακυρώσει αυτές τις μετρήσεις, μπορείτε να βρείτε περισσότερους λόγους εδώ.
Δοκιμές Aντισωμάτων
Μετά τη «μόλυνση», πραγματοποιήθηκαν μετρήσεις αντισωμάτων στον ορό προκειμένου να αποδειχθεί ότι ο οργανισμός ανταποκρινόταν σε έναν «ιό». Υποστηρίζεται ότι τα εξουδετερωτικά αντισώματα και τα ειδικά αντισώματα IgG παρουσίαζαν αυξανόμενα επίπεδα σε διαφορετικές εβδομάδες και ότι αυτές οι μετρήσεις έδειχναν ότι αυτά τα αόρατα αντισώματα ανταποκρινόταν στον «ιό». Ωστόσο, αν εξετάσει κανείς τα αντισώματα, γίνεται σαφές ότι, όπως και με τους «ιούς», αυτά τα σωματίδια δεν έχουν ποτέ καθαριστεί ούτε απομονωθεί από τον άνθρωπο. Τα αντισώματα είναι εντελώς θεωρητικά, με τουλάχιστον πέντε θεωρίες να προσπαθούν να εξηγήσουν τη μορφή και τη λειτουργία τους. Είναι συνήθως μη - ειδικά, παρά τις ισχυρισμούς που υποστηρίζουν το αντίθετο. Στην πραγματικότητα, τα αποτελέσματα της έρευνας που χρησιμοποιεί αντισώματα είναι σχεδόν αδύνατο να αναπαραχθούν, γεγονός που έχει οδηγήσει σε μια σημαντική κρίση αναπαραγωγιμότητας στις επιστήμες. Είναι γνωστό ότι οι δοκιμές μέτρησης των αντισωμάτων δεν είναι καθόλου ακριβείς, με τα αποτελέσματα να παρουσιάζουν διακυμάνσεις. Καθώς οι ίδιες οι μετρήσεις ποικίλλουν και δεν υπάρχει γνωστή συσχέτιση προστασίας, τα αποτελέσματα είναι άχρηστα.
Δοκιμές Aντιγόνων
Για την επιβεβαίωση της λοίμωξης χρησιμοποιήθηκαν επίσης δοκιμές αντιγόνου πλευρικής ροής. Αυτές οι δοκιμές αναζητούν ένα συγκεκριμένο «ιϊκό» αντιγόνο. Όπως και οι δοκιμές PCR και αντισωμάτων, οι δοκιμές αντιγόνου είναι επίσης διαθέσιμες μόνο με EUA και δεν έχουν ποτέ επικυρωθεί και βαθμονομηθεί έναντι καθαρισμένου/απομονωμένου «ιού». Είναι γνωστό ότι είναι λιγότερο ακριβείς από τις άλλες δοκιμές και συνήθως κατατάσσονται στο κάτω μέρος της κλίμακας αξιοπιστίας των δοκιμών. Σύμφωνα με το CDC:
«Οι δοκιμές αντιγόνου είναι ανοσοδοκιμασίες που ανιχνεύουν την παρουσία ενός συγκεκριμένου ιϊκού αντιγόνου, το οποίο υποδηλώνει τρέχουσα ιογενή λοίμωξη. Οι δοκιμές αντιγόνου είναι επί του παρόντος εγκεκριμένες για να πραγματοποιούνται σε δείγματα ρινοφαρυγγικού ή ρινικού επιχρίσματος που τοποθετούνται απευθείας στο ρυθμιστικό διάλυμα ή το αντιδραστήριο της δοκιμής».
«Οι δοκιμές αντιγόνου για τον SARS-CoV-2 είναι γενικά λιγότερο ευαίσθητες από τις μοριακές δοκιμές, όπως η αλυσιδωτή αντίδραση πολυμεράσης σε πραγματικό χρόνο (RT-PCR) και άλλες δοκιμές ενίσχυσης νουκλεϊκών οξέων (NAAT), οι οποίες ανιχνεύουν και ενισχύουν την παρουσία ιϊκού νουκλεϊκού οξέος».
«Η κλινική απόδοση των διαγνωστικών δοκιμών εξαρτάται σε μεγάλο βαθμό από τις συνθήκες υπό τις οποίες χρησιμοποιούνται. Τόσο οι δοκιμές αντιγόνου όσο και οι NAAT έχουν την καλύτερη απόδοση όταν το άτομο υποβάλλεται σε δοκιμή ενώ παρουσιάζει συμπτώματα και το ιϊκό φορτίο του είναι υψηλό. Αν και οι δοκιμές αντιγόνου έχουν μειωμένη ευαισθησία, μπορούν επίσης να χρησιμοποιηθούν για την παρακολούθηση της λοίμωξης όταν ένα άτομο έχει έρθει σε στενή επαφή με κάποιον που έχει COVID-19, με ιδιαίτερη προσοχή στο πλαίσιο στο οποίο χρησιμοποιούνται.»
https://www.cdc.gov/coronavirus/2019-ncov/lab/resources/antigen-tests-guidelines.html
Από τις παραπάνω πληροφορίες του CDC μπορούμε να συμπεράνουμε ότι οι δοκιμές αντιγόνου δεν είναι τόσο ακριβείς όσο η PCR, η οποία και η ίδια είναι πολύ ανακριβής. Αυτό συζητείται από την άποψη της ευαισθησίας, που είναι η ικανότητα μιας δοκιμής να ανιχνεύει ένα πραγματικά θετικό αποτέλεσμα. Ενώ το CDC αναγνωρίζει ότι οι δοκιμές αντιγόνου δεν είναι τόσο «ακριβείς» όσο οι άλλες δοκιμές, δεν εξήγησε πόσο ανακριβείς είναι πραγματικά αυτές οι δοκιμές. Ευτυχώς, η Αμερικανική Εταιρεία Μικροβιολογίας είναι αρκετά ευγενική ώστε να παρέχει αυτές τις πληροφορίες:
«Όπως σε έναν καταρράκτη, υπάρχουν αρκετές πτώσεις στην ευαισθησία κατά μήκος της διαδρομής από τις πραγματικές περιπτώσεις (100% «κλινική ευαισθησία») έως την πραγματική απόδοση των ταχέων τεστ αντιγόνου SARS-CoV-2, τα οποία παρουσιάζουν κλινική ευαισθησία περίπου 50% ή χαμηλότερη».
https://asm.org/Articles/2021/December/Real-World-Performance-of-COVID-19-Rapid-Antigen-T
Με άλλα λόγια, αυτές οι εξετάσεις είναι στην καλύτερη περίπτωση «ακριβείς» μόνο στο 50% των περιπτώσεων και, ως εκ τούτου, τα αποτελέσματα είναι εντελώς άχρηστα.
Είστε Έτοιμοι για την Πρόκληση;
Δεν υπάρχει τίποτα σε αυτή τη δοκιμή σε ανθρώπους που να αντικατοπτρίζει την πραγματικότητα ή τον τρόπο με τον οποίο ο «ιός» υποτίθεται ότι μολύνει τους ανθρώπους. Τα αποτελέσματα βασίζονται σε ψευδείς δοκιμές και μετρήσεις που δεν έχουν κανένα νόημα. Παρακάτω παρουσιάζεται το πλήρες κείμενο με μια περίληψη στο τέλος, το οποίο αποτελεί ένα παράδειγμα παραπλανητικής ψευδοεπιστήμης στο χειρότερο βαθμό:
Ασφάλεια, ανεκτικότητα και ιογενής κινητική κατά τη διάρκεια της δοκιμής SARS-CoV-2 σε ανθρώπους
Περίληψη
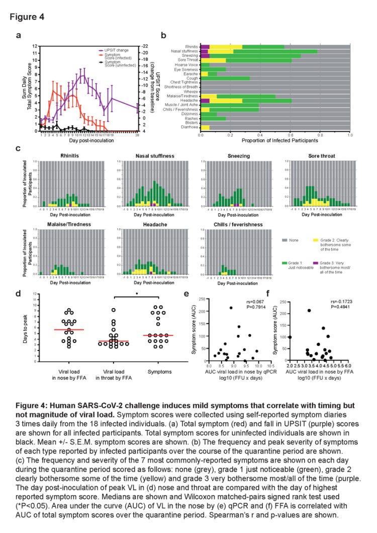
« Για τη δημιουργία ενός νέου μοντέλου πρόκλησης SARS-CoV-2 σε ανθρώπους, 36 εθελοντές ηλικίας 18-29 ετών χωρίς ενδείξεις προηγούμενης λοίμωξης ή εμβολιασμού εμβολιάστηκαν ενδορρινικά με 10 TCID50 ενός ιού άγριου τύπου (SARS-CoV-2/human/GBR/484861/2020). Δύο συμμετέχοντες αποκλείστηκαν από την ανάλυση σύμφωνα με το πρωτόκολλο λόγω ορομετατροπής μεταξύ της διαλογής και της εμβολιασμού. Δεκαοκτώ (~53%) μολύνθηκαν, με το ιϊκό φορτίο (VL) να αυξάνεται απότομα και να κορυφώνεται περίπου 5 ημέρες μετά τον εμβολιασμό. Ο ιός ανιχνεύθηκε για πρώτη φορά στο λαιμό, αλλά αυξήθηκε σε σημαντικά υψηλότερα επίπεδα στη μύτη, κορυφώνοντας τα ~8,87 log10 αντίγραφα/ml (διάμεσος, 95% CI [8,41,9,53). Ο βιώσιμος ιός ήταν ανακτήσιμος από τη μύτη έως ~10 ημέρες μετά τον εμβολιασμό, κατά μέσο όρο. Δεν υπήρξαν σοβαρές ανεπιθύμητες ενέργειες. Ήπια έως μέτρια συμπτώματα αναφέρθηκαν από 16 (89%) μολυσμένα άτομα, τα οποία ξεκίνησαν 2-4 ημέρες μετά τον εμβολιασμό. Η ανοσμία/δυσωσμία αναπτύχθηκε πιο σταδιακά σε 12 (67%) συμμετέχοντες. Δεν παρατηρήθηκε ποσοτική συσχέτιση μεταξύ του VL και των συμπτωμάτων, με υψηλά VL ακόμη και σε ασυμπτωματική λοίμωξη, ακολουθούμενα από την ανάπτυξη ορού ειδικών για την ακίδα και εξουδετερωτικών αντισωμάτων. Ωστόσο, τα αποτελέσματα της πλευρικής ροής συσχετίστηκαν έντονα με τον βιώσιμο ιό και η μοντελοποίηση έδειξε ότι οι ταχείες δοκιμές δύο φορές την εβδομάδα μπορούσαν να διαγνώσουν τη λοίμωξη πριν από τη δημιουργία του 70-80% του βιώσιμου ιού. Έτσι, σε αυτή την πρώτη μελέτη πρόκλησης SARS-CoV-2 σε ανθρώπους, δεν εντοπίστηκαν σοβαρά σημάδια ασφάλειας και παρουσιάστηκαν τα λεπτομερή χαρακτηριστικά της πρώιμης λοίμωξης και οι επιπτώσεις τους στη δημόσια υγεία. Αναγνωριστικό ClinicalTrials.gov: NCT04865237.
Εισαγωγή
Η νόσος του κορονοϊού 2019 (COVID-19) είναι ένα σύνθετο κλινικό σύνδρομο που προκαλείται από τον κορονοϊό 2 του σοβαρού οξέος αναπνευστικού συνδρόμου (SARS-CoV-2). Παρά την εκτενή έρευνα σχετικά με τη σοβαρή νόσο των νοσηλευόμενων ασθενών [1] και τις πολλές μεγάλες μελέτες που οδήγησαν στην έγκριση εμβολίων και αντιιϊκών φαρμάκων [2–4], η παγκόσμια εξάπλωση του SARS-CoV-2 συνεχίζεται και μάλιστα επιταχύνεται σε πολλές περιοχές. Οι λοιμώξεις είναι συνήθως ήπιες ή ασυμπτωματικές σε νεότερους ανθρώπους, αλλά είναι πιθανό να οδηγούν σε μετάδοση στην κοινότητα [5] και η λεπτομερής χρονική πορεία της λοίμωξης και της μολυσματικότητας σε αυτό το πλαίσιο δεν έχει αποσαφηνιστεί πλήρως [6,7]. Η σκόπιμη μόλυνση ανθρώπων χαμηλού κινδύνου επιτρέπει την ακριβή διαχρονική μέτρηση της κινητικής του ιού, των ανοσολογικών αντιδράσεων, της δυναμικής μετάδοσης και της διάρκειας της μολυσματικής αποβολής μετά από μια σταθερή δόση καλά χαρακτηρισμένου ιού. Υπό αυτές τις αυστηρά ελεγχόμενες συνθήκες, μπορούν να εξεταστούν και να εξαχθούν αξιόπιστα συμπεράσματα σχετικά με τους παράγοντες του ξενιστή που οδηγούν σε διαφορές στην κλινική έκβαση. Αν και έχουν γίνει προσπάθειες πρόκλησης μόλυνσης σε ανθρώπους κατά τη διάρκεια προηγούμενων πανδημιών [8], καμία δεν έχει επιτύχει και δεν υπάρχουν πρόσφατες αναφορές για πρόκληση μόλυνσης σε ανθρώπους με κορονοϊό (συμπεριλαμβανομένου του SARS-CoV-2).
Η πειραματική πρόκληση με ανθρώπινους παθογόνους παράγοντες απαιτεί προσεκτική ηθική εξέταση και ρύθμιση, αλλά μπορεί να προσφέρει ασύγκριτες πληροφορίες που μπορούν να ενημερώσουν την κλινική πολιτική και να βελτιώσουν τα μέτρα ελέγχου των λοιμώξεων, επιτρέποντας την ταχεία αξιολόγηση εμβολίων, θεραπειών και διαγνωστικών. Πολύτιμες πληροφορίες μπορούν να ληφθούν από τέτοιες μελέτες σε μικρό αριθμό συμμετεχόντων υπό αυστηρά ρυθμιζόμενες και ελεγχόμενες συνθήκες, οδηγώντας σε ευρύτερα κοινωνικά οφέλη που αντισταθμίζουν τους προσωπικούς κινδύνους που αναλαμβάνουν οι εθελοντές [9]. Αναγνωρίζοντας τα πιθανά οφέλη της πρόκλησης SARS-CoV-2 σε ανθρώπους, ο Παγκόσμιος Οργανισμός Υγείας συγκάλεσε ομάδες εργασίας νωρίς κατά τη διάρκεια της πανδημίας COVID-19 για να εξετάσει τα απαραίτητα ηθικά και πρακτικά πλαίσια [10]. Τα πλεονεκτήματα και τα μειονεκτήματα των μελετών πρόκλησης μόλυνσης σε ανθρώπους έχουν εξεταστεί εκτενώς αλλού [11], αλλά οι βασικές παράμετροι που υποκρύπτονται σε αυτές τις μελέτες κατά τη διάρκεια μιας ενεργής πανδημίας ήταν η εξισορρόπηση των επιστημονικών και των οφελημάτων για τη δημόσια υγεία με τη διασφάλιση ότι οι κίνδυνοι για τους συμμετέχοντες στη μελέτη (γνωστοί και ακόμη αβέβαιοι) ελαχιστοποιήθηκαν και διαχειρίστηκαν.
Τα μοναδικά πλεονεκτήματα της πρόκλησης SARS-CoV-2 στον άνθρωπο είναι η ικανότητά της να τυποποιεί το ιϊκό εμβόλιο, τις συνθήκες μελέτης και τον ακριβή χρόνο έκθεσης, ελέγχοντας έτσι τους παράγοντες που αναπόφευκτα συγχέουν τις μελέτες φυσικής μόλυνσης. Αυτό έρχεται σε αντίθεση ακόμη και με τις πιο καλά ελεγχόμενες δοκιμές πεδίου, συμπεριλαμβανομένων των μελετών οικιακής επαφής. Σε αυτές, το ιϊκό οιονεί είδος, η δόση του εμβολίου, ο χρόνος και οι συνθήκες έκθεσης είναι άγνωστα, και οι επαφές εντοπίζονται μόνο μετά τη διάγνωση της αρχικής περίπτωσης, οπότε η δευτερογενής έκθεση έχει σχεδόν πάντα ήδη συμβεί [12], με αποτέλεσμα να χάνεται η πρώιμη φάση της λοίμωξης. Οι μελέτες πρόκλησης μόλυνσης με SARS-CoV-2 σε ανθρώπους καλύπτουν επομένως ένα κενό στην κατανόηση των πρώιμων παραγόντων που εμπλέκονται στην ευαισθησία στη λοίμωξη, το οποίο δεν μπορεί να αντιμετωπιστεί με άλλους τρόπους. Με τη συνεχιζόμενη μόλυνση και επαναμόλυνση με SARS-CoV-2, οι ελεγχόμενες μεταφραστικές μελέτες, όπως η πρόκληση μόλυνσης σε ανθρώπους, που ενημερώνουν τη στρατηγική δημόσιας υγείας και επιταχύνουν την πρόσβαση σε περισσότερες και βελτιωμένες παρεμβάσεις μέσω πιο εμπεριστατωμένης έρευνας της παθογένειας, των συσχετισμών προστασίας και των πρώιμων δοκιμών αποτελεσματικότητας απόδειξης της ιδέας, παραμένουν προτεραιότητα που δικαιολογεί την ηθική αυτής της προσέγγισης.
Εδώ, παρουσιάζουμε τα αποτελέσματα από τους πρώτους εθελοντές που εμβολιάστηκαν με SARS-CoV-2 σε μια μελέτη πρόκλησης σε ανθρώπους, αποδεικνύοντας τη σκοπιμότητα της σκόπιμης μόλυνσης με SARS-CoV-2, χωρίς ενδείξεις σοβαρών προβλημάτων ασφάλειας σε αυτούς τους προσεκτικά επιλεγμένους υγιείς εθελοντές, και παρέχοντας νέες πληροφορίες για την πρώιμη δυναμική της μόλυνσης.
Αποτελέσματα
Η πρόκληση SARS-CoV-2 σε ανθρώπους προκαλεί ταχεία εμφάνιση λοίμωξης του ανώτερου αναπνευστικού συστήματος με υψηλά επίπεδα ιϊκού φορτίου.
Τριάντα έξι υγιείς εθελοντές ηλικίας 18-29 ετών συμμετείχαν σύμφωνα με τα κριτήρια συμπερίληψης/αποκλεισμού που ορίζονται στο πρωτόκολλο. Η διαλογή περιελάμβανε αξιολογήσεις για γνωστούς παράγοντες κινδύνου για σοβαρή COVID-19, συμπεριλαμβανομένων συννοσηροτήτων, χαμηλού ή υψηλού δείκτη μάζας σώματος, ανώμαλων εξετάσεων αίματος, σπιρομέτρησης και ακτινογραφίας θώρακα (Εικόνα 1α & Πρωτόκολλο). Το πρωτόκολλο έλαβε θετική γνωμοδότηση από την Αρχή Έρευνας Υγείας του Ηνωμένου Βασιλείου – Ad Hoc Specialist Ethics Committee (αναφορά: 20/UK/2001 και 20/UK/0002). Λήφθηκε γραπτή συγκατάθεση από όλους τους εθελοντές πριν από τον έλεγχο και την εγγραφή στη μελέτη. Η μελέτη εποπτεύθηκε από μια Επιτροπή Διεύθυνσης Δοκιμών (TSC) με τη συμβουλή μιας ανεξάρτητης Επιτροπής Παρακολούθησης Δεδομένων και Ασφάλειας (DSMB). Η μελέτη συζητήθηκε με την Υπηρεσία Ρύθμισης Φαρμάκων και Προϊόντων Υγείας. Δεδομένου ότι δεν ερευνήθηκε κανένα φαρμακευτικό προϊόν, η μελέτη δεν θεωρήθηκε κλινική δοκιμή σύμφωνα με τους κανονισμούς του Ηνωμένου Βασιλείου. Ως εκ τούτου, δεν αποδόθηκε αριθμός EudraCT και η κλινική μελέτη καταχωρίστηκε στο clinicaltrials.gov (αναγνωριστικό: NCT04865237). Όλοι οι συμμετέχοντες ήταν οροαρνητικοί κατά τον έλεγχο με τη δοκιμή μικροσυστοιχιών αντισωμάτων Quotient MosaiQ και δεν είχαν ιστορικό εμβολιασμού ή λοίμωξης από SARS-CoV-2. Ωστόσο, δύο συμμετέχοντες παρουσίασαν ορομετατροπή μεταξύ του ελέγχου και του εμβολιασμού, με αποτέλεσμα να συμπεριληφθούν 34 άτομα στην ανάλυση σύμφωνα με το πρωτόκολλο.
Δεδομένου ότι αυτό το μοντέλο πρόκλησης σε ανθρώπους αναπτύχθηκε κατά τη διάρκεια της συνεχιζόμενης πανδημίας, χωρίς άμεσα συγκρίσιμα δεδομένα ασφάλειας και με ατελή κατανόηση των μακροπρόθεσμων επιπτώσεων μετά από COVID-19, σχεδιάστηκε ένα προσαρμοστικό πρωτόκολλο με σταδιακή πρόοδο για να εξασφαλιστεί η μέγιστη μείωση του κινδύνου κατά τα αρχικά στάδια και η πρόοδος μόνο καθώς αποκτήθηκαν δεδομένα σχετικά με τα κλινικά χαρακτηριστικά της πρόκλησης SARS-CoV-2 σε ανθρώπους. Μετά από εκτενή έλεγχο, οι συμμετέχοντες εισήχθησαν σε ατομικά δωμάτια αρνητικής πίεσης σε μονάδα καραντίνας για νοσηλευόμενους, με 24ωρη ιατρική παρακολούθηση και πρόσβαση σε κλινική υποστήριξη υψηλότερου επιπέδου. Κατά την εισαγωγή και πριν από τον εμβολιασμό, οι εθελοντές υποβλήθηκαν σε έλεγχο για τυχαία αναπνευστική λοίμωξη χρησιμοποιώντας το Biofire FilmArray. Οι αρχικές ομάδες περιλάμβαναν 3 άτομα-φρουρούς, ακολουθούμενα από 7 επιπλέον συμμετέχοντες. Σύμφωνα με το πρωτόκολλο, αυτοί οι πρώτοι 10 συμμετέχοντες που υποβλήθηκαν σε πρόκληση έλαβαν προληπτικά ρεμδεσιβίρη (remdesivir), αφού δύο διαδοχικά δείγματα από τη μύτη ή το λαιμό που ελήφθησαν ανά 12 ώρες έδειξαν ποσοτικοποιήσιμη ανίχνευση SARS-CoV-2 με PCR, με στόχο τον μετριασμό οποιουδήποτε απροσδόκητου κινδύνου εξέλιξης σε πιο σοβαρή νόσο. Μετά από εξέταση από το DSMB και το TSC, η προληπτική χορήγηση remdesivir κρίθηκε περιττή και συνιστάται η πρόσληψη 30 επιπλέον ατόμων υπό τις ίδιες συνθήκες, αλλά χωρίς remdesivir. Στη συνέχεια, προκλήθηκε μια περαιτέρω ομάδα 3 ατόμων, χωρίς να χορηγηθεί προληπτικά remdesivir. Ακολούθησαν 3 ακόμη ομάδες 7, 7 και 9 ατόμων, μετά τον αποκλεισμό 4 εθελοντών λίγο πριν την εμβολιασμό με τον ιό λόγω ανίχνευσης άλλων αναπνευστικών ιών. Μόλις σταμάτησε η προληπτική χρήση του remdesivir, καθορίστηκαν κριτήρια κλινικής σοβαρότητας (δηλ. επίμονος πυρετός, επίμονη ταχυκαρδία, επίμονος σοβαρός βήχας, αλλαγές στην αξονική τομογραφία μεγαλύτερες από ήπιες ή SaO2 ≤94%) για την έναρξη θεραπείας διάσωσης με μονοκλωνικά αντισώματα (Regeneron), αλλά τελικά δεν χρειάστηκε τέτοια θεραπεία. Οι συμμετέχοντες τέθηκαν σε καραντίνα για τουλάχιστον 14 ημέρες μετά τον εμβολιασμό και έως ότου πληρούσαν τα κριτήρια ιολογικής εξόδου (βλ. Μεθόδους στο Διαδίκτυο), με προγραμματισμένη παρακολούθηση για 1 έτος για την αξιολόγηση παρατεταμένων συμπτωμάτων, συμπεριλαμβανομένης της διαταραχής της όσφρησης και της νευρολογικής δυσλειτουργίας.
Όλοι οι συμμετέχοντες εμβολιάστηκαν με 10 TCID50 SARS-CoV-2/human/GBR/484861/2020 (ένας ιός προ-άλφα άγριου τύπου που περιέχει D614G, αριθμός καταχώρισης Genbank OM294022) με ενδορρινικές σταγόνες (Εικόνα 1β). Δεκαοκτώ συμμετέχοντες (53% σύμφωνα με την ανάλυση ανά πρωτόκολλο, [95% CI [35,70]) ανέπτυξαν στη συνέχεια λοίμωξη επιβεβαιωμένη με PCR. Αυτό το ποσοστό λοίμωξης ανταποκρίθηκε στον καθορισμένο στο πρωτόκολλο στόχο του 50-70% και, ως εκ τούτου, δεν υπήρξε περαιτέρω αύξηση της δόσης. Τα δημογραφικά στοιχεία μεταξύ των μολυσμένων συμμετεχόντων και εκείνων που παρέμειναν μη μολυσμένοι ήταν παρόμοια (Πίνακας 1).
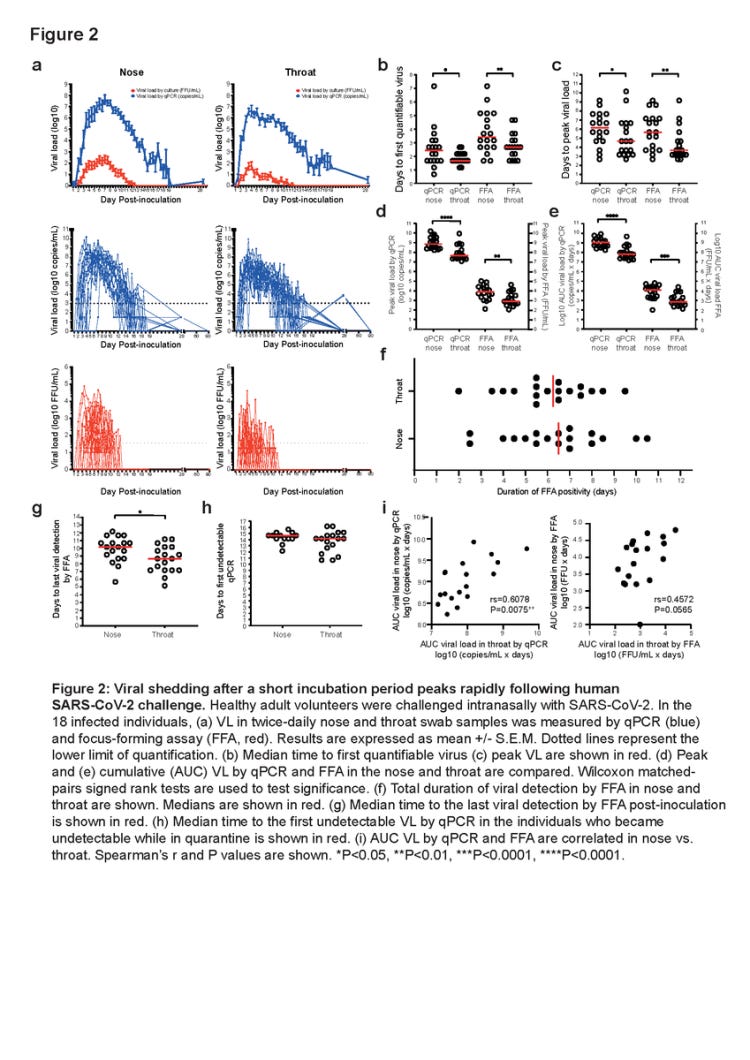
Στα 18 μολυσμένα άτομα, η ιϊκή αποβολή με qPCR έγινε μετρήσιμη σε επιχρίσματα λαιμού από 40 ώρες (διάμεσος όρος, 95% CI [40,52]) (~1,67 ημέρες) μετά τον εμβολιασμό, σημαντικά νωρίτερα από ό,τι στη μύτη (p=0,0225, όπου η αρχική ποσοτικοποιήσιμη ανίχνευση του ιού πραγματοποιήθηκε 58 ώρες (95% CI [40,76]) (~2,4 ημέρες) μετά τον εμβολιασμό (Σχήματα 2α & 2β). Αυτό αρχικά συνοδεύτηκε από βιώσιμο ιό που μετρήθηκε με τη μέθοδο focus forming assay (FFA), ο οποίος επίσης ανιχνεύθηκε ποσοτικά νωρίτερα στο λαιμό από ό,τι στη μύτη (p=0,0058, Σχήμα 2β). Τα ιϊκά φορτία (VL) αυξήθηκαν ραγδαία στη συνέχεια, με το qPCR να κορυφώνεται στο λαιμό στις 112 ώρες (95% CI [76,160]) (~4,7 ημέρες) μετά τον εμβολιασμό και αργότερα στις 148 ώρες (95% CI [112,184]) (~6,2 ημέρες) μετά τον εμβολιασμό στη μύτη (Εικόνα 2α & 2γ). Ωστόσο, στην κορυφή του, το VL ήταν σημαντικά υψηλότερο στα ρινικά δείγματα στα 8,87 (95% CI [8,41,9,53]) log10 αντίγραφα/mL και 3,9 (95% CI [3,34,4,42]) log10 FFU/mL από ό,τι στο λαιμό στα 7,65 (95% CI [7,39,8, 24]) log10 αντίγραφα/mL και 2,92 (95% CI [2,68,3,56]) log10 FFU/mL (p<0,0001 για qRT-PCR και p=0,0024 για FFA, Σχήμα 2δ).
Τόσο στη μύτη όσο και στο λαιμό, η ανίχνευση του ιού συνεχίστηκε σε υψηλά επίπεδα για αρκετές ημέρες και, ως εκ τούτου, παρατηρήθηκαν υψηλά αθροιστικά VL ανά περιοχή κάτω από την καμπύλη (AUC), ιδίως στη μύτη (μέση τιμή 9,03, 95% CI [8,65,9,43] αντίγραφα/mL με qPCR) (Σχήμα 2e). Σε όλους τους μολυσμένους συμμετέχοντες, ο ποσοτικοποιήσιμος ιός με qPCR ήταν ακόμα παρών την 14η ημέρα μετά τον εμβολιασμό, γεγονός που επέβαλε την παράταση της καραντίνας έως και 5 επιπλέον ημέρες, έως ότου οι τιμές Ct του qPCR μειώθηκαν σε <33,5 σε δύο διαδοχικά επιχρίσματα ρινιού και λαιμού (σύμφωνα με τα κριτήρια εξόδου που ορίζονται στο πρωτόκολλο). Σε αυτά τα μεταγενέστερα χρονικά σημεία, τα VL με qRT-PCR ήταν πιο ασταθή, με χαμηλό επίπεδο θετικότητας qPCR να παραμένει σε 15/18 (83%) κατά την έξοδο. Την 28η ημέρα μετά τον εμβολιασμό, 6/18 (33%) παρέμειναν θετικοί στο qPCR στη μύτη και 2/18 (11%) στο λαιμό, αλλά μέχρι την 90η ημέρα όλοι οι συμμετέχοντες ήταν αρνητικοί στο qPCR. Από τους συμμετέχοντες που δεν πληρούσαν τα κριτήρια μόλυνσης και θεωρήθηκαν μη μολυσμένοι, παρατηρήθηκαν χαμηλά επίπεδα μη συνεχόμενων ανιχνεύσεων του ιού μόνο με qPCR στη μύτη 3 συμμετεχόντων και στο λαιμό 6 συμμετεχόντων (Εκτεταμένα Σχήματα 1α & 1β).
Αντίθετα, ο βιώσιμος ιός ήταν ανιχνεύσιμος με FFA για πιο περιορισμένο χρονικό διάστημα: 156 ώρες (διάμεσος, 95% CI [120,192]) (6,5 ημέρες) στη μύτη και 150 ώρες (95% CI [132,180]) (6,25 ημέρες) στο λαιμό (Σχήμα 2f). Ο μέσος χρόνος μετά την εμβολιασμό έως την απομάκρυνση του βιώσιμου ιού ήταν 244 ώρες (95% CI [208, 256]) ή 10,2 ημέρες από τη μύτη και 208 ώρες (95% CI [172,244]) ή 8,7 ημέρες από το λαιμό (Σχήμα 2g). Τα VL με qPCR και FFA συσχετίστηκαν σημαντικά τόσο στη μύτη όσο και στο λαιμό (Εκτεταμένα Σχήματα 3α & 3β). Αν και υπήρχε εντυπωσιακός βαθμός συμφωνίας μεταξύ του σχήματος και του μεγέθους των καμπυλών VL των ατόμων (Σχήμα 2α) και μεταξύ των VL στη μύτη και στο λαιμό (Σχήμα 2ι), παρατηρήθηκε μεγαλύτερη διακύμανση μεταξύ των ατόμων ως προς το χρόνο των VL μεταξύ μύτης και λαιμού (Εκτεταμένο Σχήμα 4). Παρά τα σχετικά υψηλά επίπεδα ανίχνευσης με qPCR, το αργότερο που μπορούσε να ανιχνευθεί βιώσιμος ιός ήταν την 12η ημέρα μετά τον εμβολιασμό στη μύτη και την 11η ημέρα στο λαιμό (Εικόνα 2g). Αντίθετα, τα επιχρίσματα με qPCR που έγιναν μη ανιχνεύσιμα κατά τη διάρκεια της φάσης επίλυσης εμφανίστηκαν για πρώτη φορά στις 352 ώρες (95% CI [340,364]) (~14,6 ημέρες) στη μύτη και στις 340 ώρες (95% CI [304,352]) (~14,7 ημέρες) στο λαιμό, αν και μερικά συνέχισαν αργότερα να κυμαίνονται γύρω από τα όρια ποσοτικοποίησης και ανίχνευσης (Σχήμα 2h).
Από τους πρώτους 10 συμμετέχοντες που προορίστηκαν να λάβουν προληπτικά ρεμδεσιβίρη σε περίπτωση λοίμωξης επιβεβαιωμένης με PCR, οι 6 μολύνθηκαν. Δεν παρατηρήθηκαν εμφανείς διαφορές στην VL με qPCR (Εκτεταμένο Σχήμα 2α) ή FFA (Εκτεταμένο Σχήμα 2β) μεταξύ των ατόμων που έλαβαν θεραπεία με ρεμδεσιβίρη και των ατόμων που δεν έλαβαν θεραπεία, ενώ ο σωρευτικός ιός (AUC) ήταν παρόμοιος (Εκτεταμένο Σχήμα 2γ). Αν και υπήρχε μια εμφανής τάση προς χαμηλότερο μέσο όρο VL στη μύτη κατά τη διάρκεια της περιόδου θεραπείας και καθυστερημένη κορυφή VL στα 6 άτομα που έλαβαν θεραπεία με remdesivir (Επεκταμένο Σχήμα 2δ), αυτό δεν παρατηρήθηκε στο λαιμό, κυρίως λόγω ενός ατόμου και δεν ήταν στατιστικά σημαντικό. Χωρίς σημαντικές διαφορές μεταξύ των συμμετεχόντων που έλαβαν θεραπεία με remdesivir και εκείνων που δεν έλαβαν, τα μολυσμένα άτομα αναλύθηκαν επομένως μαζί.
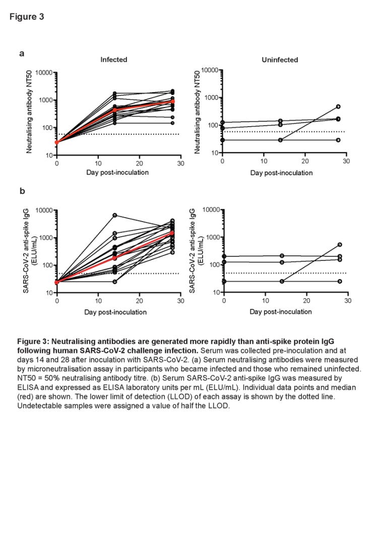
Τα ουδετεροποιητικά αντισώματα στον ορό αυξάνονται γρήγορα μετά από πρόκληση μόλυνσης με SARS-CoV-2
Η ταχεία εμφάνιση της λοίμωξης αντανακλάται στις αντισωματικές αποκρίσεις του ορού. Δεν παρατηρήθηκε αύξηση των αντισωμάτων του ορού με μικροουδετεροποίηση ή ELISA IgG κατά της πρωτεΐνης spike σε όσους θεωρήθηκαν μη μολυσμένοι, ακόμη και σε περιπτώσεις όπου είχαν ανιχνευθεί μεμονωμένα ιϊκά σωματίδια, με εξαίρεση έναν συμμετέχοντα που προσβλήθηκε από φυσικό COVID-19 μετά την έξοδο από την καραντίνα (Σχήματα 3α & 3β). Αντίθετα, αντισώματα στον ορό δημιουργήθηκαν σε όλους τους μολυσμένους συμμετέχοντες με τίτλους εξουδετερωτικών αντισωμάτων 425 (διάμεσος, IQR 269) 14 ημέρες μετά τον εμβολιασμό και περαιτέρω αύξηση σε 863,5 (IQR 403) στις 28 ημέρες (Σχήμα 3α). Παρατηρήθηκε βραδύτερη αύξηση στα IgG που συνδέονται με την πρωτεΐνη spike, όπως μετρήθηκε με ELISA, με μέση αύξηση στα 192,5 (IQR 393,1) ELU/mL την 14η ημέρα, ακολουθούμενη από αύξηση την 28η ημέρα στα 1549 (IQR 1865) ELU/mL (Σχήμα 3β). Αξίζει να σημειωθεί ότι στους δύο συμμετέχοντες που παρουσίασαν ορομετατροπή μεταξύ της διαλογής και της εμβολιασμού, τόσο τα εξουδετερωτικά αντισώματα όσο και τα αντισώματα που συνδέονται με την πρωτεΐνη S ήταν ανιχνεύσιμα κατά την εισαγωγή τους στη μονάδα καραντίνας την ημέρα -2 πριν από τον εμβολιασμό. Και τα δύο άτομα αποκλείστηκαν από την ανάλυση του ποσοστού μόλυνσης σύμφωνα με το πρωτόκολλο, αλλά παρέμειναν μη μολυσμένα, χωρίς αλλαγή στα επίπεδα των αντισωμάτων στον ορό τους μετά τον εμβολιασμό.
Η μόλυνση του ανθρώπου με SARS-CoV-2 προκαλεί ήπια νόσο χωρίς ενδείξεις σοβαρών προβλημάτων ασφάλειας
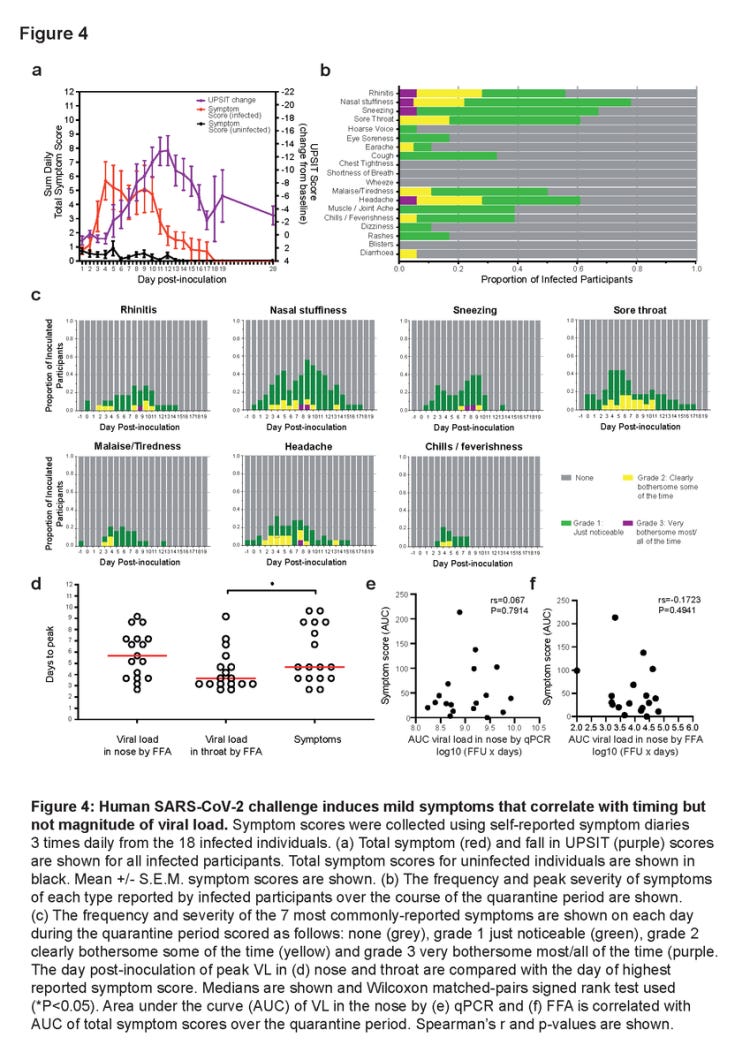
Μετά τη μόλυνση, τα συμπτώματα που αναφέρθηκαν στο ημερολόγιο (Συμπληρωματικός Πίνακας 1) έγιναν εμφανή 2-4 ημέρες μετά τον εμβολιασμό (Σχήμα 4α), όταν τα συμπτώματα άρχισαν να διαφέρουν από αυτά των ατόμων που εκτέθηκαν στον ιό αλλά δεν μολύνθηκαν, τα οποία ανέφεραν λιγότερα και ηπιότερα συμπτώματα χωρίς σταθερό μοτίβο (Σχήμα 4α και Επεκταμένο Σχήμα 1γ). Οι βαθμολογίες των συμπτωμάτων παρουσίασαν μεγαλύτερη μεταβλητότητα από τα VL, με ασυνεπή έναρξη και μέγιστες αθροιστικές ημερήσιες βαθμολογίες που κυμαίνονταν από 0 έως 29. Τα συμπτώματα ήταν πιο συχνά στην ανώτερη αναπνευστική οδό και περιλάμβαναν ρινική συμφόρηση, ρινίτιδα, φτέρνισμα και πονόλαιμο (Σχήμα 4β, 4γ και Επεκταμένο Σχήμα 5). Καταγράφηκαν επίσης συστηματικά συμπτώματα πονοκεφάλου, μυϊκών/αρθρικών πόνων, αδιαθεσίας και πυρετού. Δεν υπήρχε διαφορά στα συμπτώματα μεταξύ των ατόμων που έλαβαν θεραπεία με remdesivir και εκείνων που δεν έλαβαν (Επεκταμένο Σχήμα 6). Όλα τα συμπτώματα ήταν ήπια έως μέτρια, με τα μέγιστα συμπτώματα (112 ώρες μετά τον εμβολιασμό (95% CI [88,208]) να ευθυγραμμίζονται στενά με τη μέγιστη VL στη μύτη, η οποία ήταν σημαντικά μεταγενέστερη από τη μέγιστη VL στο λαιμό κατά FFA (88 ώρες, 95% CI [76,112], p=0,0114) (Σχήμα 4δ, Επεκταμένο Σχήμα 4). Ωστόσο, παρά τη χρονική συσχέτιση μεταξύ του VL στη μύτη και των συμπτωμάτων, δεν υπήρχε συσχέτιση μεταξύ της ποσότητας του ιού που αποβάλλει ο οργανισμός με qPCR ή FFA και της AUC της βαθμολογίας των συμπτωμάτων (Σχήματα 4ε & 4στ).
Επτά συμμετέχοντες (39% των μολυσμένων) είχαν θερμοκρασία >37,8°C. Κατά τα άλλα, δεν παρατηρήθηκαν αξιοσημείωτες διαταραχές σε καμία κλινική αξιολόγηση, συμπεριλαμβανομένων των καθημερινών σπειρομετρικών εξετάσεων και των αξονικών τομογραφιών θώρακα. Δεν αναφέρθηκαν σοβαρές ανεπιθύμητες ενέργειες και δεν πληρούνταν τα κριτήρια για την έναρξη θεραπείας διάσωσης. Συνολικά, 18 ανεπιθύμητα συμβάντα που θεωρήθηκαν πιθανώς ή ενδεχομένως σχετιζόμενα με λοίμωξη από τον ιό οφείλονταν σε μεγάλο βαθμό σε παροδική και μη κλινικά σημαντική λευκοπενία και ουδετεροπενία, καθώς και σε ήπιες βλεννοδερματικές ανωμαλίες κατά τη διάρκεια της περιόδου καραντίνας (Πίνακας 1 και Συμπληρωματικός Πίνακας 2).
Η μόλυνση του ανθρώπου με SARS-CoV-2 προκαλεί συνήθως διαταραχή της όσφρησης
Για την αξιολόγηση του βαθμού και της κινητικής της διαταραχής της όσφρησης, διεξήχθησαν δοκιμασίες αναγνώρισης οσμών του Πανεπιστημίου της Pennsylvania (UPSIT). Δεν παρατηρήθηκε διαταραχή της όσφρησης κατά τη διάρκεια της καραντίνας σε μη μολυσμένα άτομα (Εκτεταμένο Σχήμα 1δ). Ωστόσο, 12 μολυσμένοι συμμετέχοντες (67%) ανέφεραν κάποιο βαθμό διαταραχής της όσφρησης. Ενώ άλλα συμπτώματα κορυφώθηκαν με ρινικές VL, το κατώτατο σημείο των βαθμολογιών UPSIT ήταν 6-7 ημέρες αργότερα (Σχήμα 4α, Επεκταμένο Σχήμα 4). Πλήρης απώλεια της όσφρησης (ανοσμία) εμφανίστηκε σε 9 άτομα (50%), αλλά τα περισσότερα παρουσίασαν ταχεία βελτίωση πριν από την 28η ημέρα. Αν και την 28η ημέρα 11 συμμετέχοντες (61%) ανέφεραν ακόμη κάποια διαταραχή της όσφρησης, την 180η ημέρα ο αριθμός αυτός είχε μειωθεί σε 5. Από αυτά, μόνο ένα άτομο εξακολουθούσε να έχει μετρήσιμη διαταραχή της όσφρησης 180 ημέρες μετά τον εμβολιασμό, αν και αυτή βελτιωνόταν τόσο υποκειμενικά όσο και αντικειμενικά (UPSIT κατά την έναρξη=31, ημέρα 11=9, ημέρα 28=11, ημέρα 90=17, ημέρα 180=23). Δύο από τους υπόλοιπους ανέφεραν ήπια παρωσία και δύο είχαν ήπια μείωση της όσφρησης υποκειμενικά (αν και οι βαθμολογίες UPSIT είχαν ομαλοποιηθεί). Έξι άτομα έλαβαν συμβουλές για την εκπαίδευση της όσφρησης, συμπεριλαμβανομένων 2 που έλαβαν επίσης θεραπεία με σύντομες αγωγές από του στόματος και ενδορρινικών στεροειδών.
Η ανοσμία είναι επομένως ένα κοινό χαρακτηριστικό της μόλυνσης από τον SARS-CoV-2 στον άνθρωπο, η οποία γενικά εμφανίζεται αρκετές ημέρες μετά την εξάπλωση του ιού και υποχωρεί γρήγορα στα περισσότερα άτομα. Συνολικά, αυτά τα ευρήματα υποδεικνύουν ότι η μόλυνση από τον SARS-CoV-2 στον άνθρωπο με αυτή τη δόση εμβολίου έχει χαμηλό κίνδυνο να προκαλέσει σοβαρά συμπτώματα σε υγιείς νεαρούς ενήλικες, αλλά οδηγεί σε μεγάλες ποσότητες ιών στον ρινοφάρυγγα, ακόμη και στην απουσία αναπνευστικής ή συστηματικής νόσου.
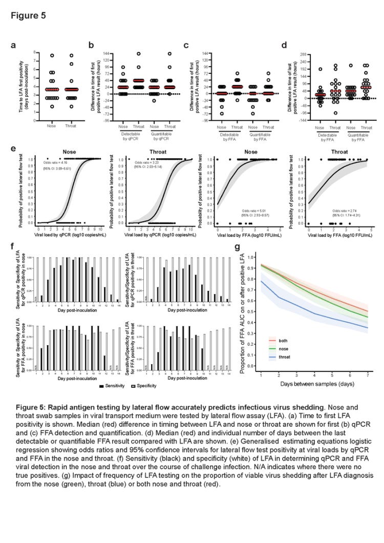
Η ανίχνευση αντιγόνου με τη μέθοδο της πλευρικής ροής συνδέεται στενά με την ανίχνευση του ιού με ποσοτική καλλιέργεια
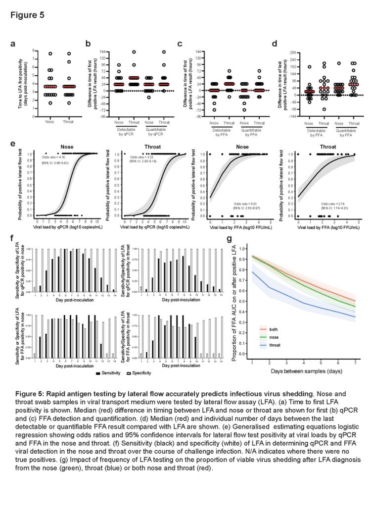
Οι ταχείες δοκιμές ανίχνευσης αντιγόνου με τη μέθοδο της πλευρικής ροής (LFA) χρησιμοποιούνται συνήθως για τον εντοπισμό ατόμων που ενδέχεται να είναι μολυσματικά στην κοινότητα, αλλά η χρησιμότητά τους στην πρώιμη φάση της λοίμωξης είναι άγνωστη. Για να δοκιμαστεί η απόδοση της LFA σε όλη τη διάρκεια της λοίμωξης, πραγματοποιήθηκε ανίχνευση αντιγόνου χρησιμοποιώντας τα ίδια δείγματα από ρινικό και φαρυγγικό επίχρισμα που είχαν ληφθεί το πρωί και είχαν αξιολογηθεί για VL. Κανένας από τους μη μολυσμένους συμμετέχοντες δεν είχε θετικό τεστ LFA σε κανένα χρονικό σημείο, ενώ όλα τα μολυσμένα άτομα είχαν θετικό LFA για ≥2 ημέρες (Εκτεταμένο Σχήμα 7). Παρά την προηγούμενη ανίχνευση του ιού στο λαιμό με άλλες μεθόδους, ο μέσος χρόνος έως την πρώτη ανίχνευση με καθημερινές δοκιμές LFA ήταν ο ίδιος στη μύτη και στο λαιμό, 4 ημέρες (εύρος 2-8) μετά τον εμβολιασμό (Σχήμα 5α). Αυτό συνέβη κατά μέσο όρο 24-48 ώρες μετά την πρώτη θετικότητα qPCR (Σχήμα 5β) και εντός 24 ωρών από την FFA (Σχήμα 5γ). Αξίζει να σημειωθεί ότι σε 9 από τα 18 μολυσμένα άτομα, ο βιώσιμος ιός έγινε ανιχνεύσιμος με FFA μία ή περισσότερες ημέρες πριν από την πρώτη θετική LFA. Προς το τέλος της λοίμωξης, η τελευταία ανίχνευση LFA συνέβη κυρίως 24-72 ώρες μετά τη διακοπή της ανίχνευσης βιώσιμου ιού.
Για την αξιολόγηση της σχέσης μεταξύ της VL και της πιθανότητας θετικού LFA, εφαρμόστηκαν μοντέλα λογιστικής παλινδρόμησης χρησιμοποιώντας γενικευμένες εξισώσεις εκτίμησης για τον έλεγχο των επαναλαμβανόμενων αξιολογήσεων εντός των συμμετεχόντων. Το Log10 VL ήταν ένας σημαντικός προγνωστικός παράγοντας (P<2×10−5) της θετικότητας LFA με αναλογία πιθανοτήτων 5,01 (95% CI [2,93,8,57]) κατά την πρόβλεψη LFA από FFA στη μύτη (Σχήμα 5e). Η περιοχή κάτω από τις καμπύλες χαρακτηριστικών λειτουργίας του δέκτη (AUROC) ήταν υψηλή στα 0,96 για το qPCR της μύτης και στα 0,89 για το qPCR του λαιμού (Εκτεταμένο Σχήμα 8α), αλλά χαμηλότερη για το FFA, ιδιαίτερα στο λαιμό (AUC 0,69). Για να ελεγχθεί η διαχρονική απόδοση καθώς η λοίμωξη εξελισσόταν, υπολογίστηκε η ευαισθησία και η ειδικότητα της LFA σε σύγκριση με την qPCR και την FFA για κάθε ημέρα μετά την έκθεση (Σχήμα 5f). Και με τις δύο δοκιμές και ανατομικές θέσεις, η ευαισθησία της LFA ήταν περιορισμένη στην αρχή και στο τέλος της οξείας νόσου. Ωστόσο, από ~4 ημέρες μετά τον εμβολιασμό, η LFA έδειξε υψηλή ευαισθησία ως υποκατάστατο της qPCR ή της FFA-θετικότητας. Συνολικά, η LFA ήταν ιδιαίτερα ειδική, αν και παρατηρήθηκαν ορισμένα «ψευδώς θετικά» αποτελέσματα σε σχέση με την FFA (αλλά όχι με την qPCR).
Όπου υπάρχουν προγράμματα ασυμπτωματικών/προσυμπτωματικών εξετάσεων LFA, συνιστάται συνήθως η διενέργεια εξετάσεων δύο φορές την εβδομάδα. Για να μοντελοποιηθεί η διαφορική επίδραση της συχνότητας των εξετάσεων LFA που ενσωματώνουν τη δυναμική του ιού καθ’ όλη τη διάρκεια της λοίμωξης, μοντελοποιήθηκε η μέση αναλογία της VL AUC που δεν είχε ακόμη εμφανιστεί (και θα μπορούσε να είναι υπεύθυνη για τη μετάδοση εάν δεν είχε διαγνωστεί) μέχρι τη στιγμή της πρώτης θετικής εξέτασης LFA με ρυθμό εξετάσεων 1-7 ημέρες. Τόσο για το FFA (Σχήμα 5g) όσο και για το qPCR (Εκτεταμένο Σχήμα 8b), η λοίμωξη θα αναγνωριζόταν κατά ή πριν από το >90% του VL AUC εάν η εξέταση γινόταν καθημερινά. Καθώς η περίοδος μεταξύ των δοκιμών αυξανόταν, το ποσοστό του VL AUC μειωνόταν με τις δοκιμές δύο φορές την εβδομάδα να καταγράφουν το 70-80% του ιού και τις εβδομαδιαίες δοκιμές να εξακολουθούν να υπερβαίνουν το 50% εάν συνδυάζονταν επιχρίσματα από τη μύτη και το λαιμό. Έτσι, η θετικότητα LFA συνδέεται στενά με τον καλλιεργήσιμο ιό και, ως εκ τούτου, με τη μεταδοτικότητα και μπορεί να είναι ιδιαίτερα αποτελεσματική ως παράγοντας που ενεργοποιεί παρεμβάσεις για τη διακοπή της μετάδοσης.
Συζήτηση
Παραθέτουμε εδώ τα ιολογικά και κλινικά αποτελέσματα της πρώτης μελέτης πρόκλησης SARS-CoV-2 σε ανθρώπους. Με χαμηλή δόση εμβολίου 10 TCID50, παρατηρήθηκε ισχυρή αναπαραγωγή του ιού στο 53% των οροαρνητικών συμμετεχόντων. Μετά από περίοδο επώασης <2 ημερών, τα επίπεδα ιϊκού φορτίου (VL) αυξήθηκαν ραγδαία, κορυφώθηκαν σε υψηλά επίπεδα και συνεχίστηκαν για πάνω από μία εβδομάδα. Συμπτώματα εμφανίστηκαν στο 89% των μολυσμένων ατόμων, αλλά, παρά τα υψηλά επίπεδα VL, ήταν σταθερά ήπια έως μέτρια, παροδικά και περιορίζονταν κυρίως στον ανώτερο αναπνευστικό σωλήνα. Η ανοσμία/δυσωσμία ήταν συχνή, εμφανίστηκε αργότερα από άλλα συμπτώματα και υποχωρούσε χωρίς θεραπεία στους περισσότερους συμμετέχοντες εντός 90 ημερών. Σε όσους παρουσίασαν υπολειπόμενη διαταραχή της όσφρησης, η όσφρησή τους βελτιώθηκε σταθερά κατά τη διάρκεια της περιόδου παρακολούθησης, σύμφωνα με την καλή μακροπρόθεσμη πρόγνωση που παρατηρήθηκε σε περιπτώσεις της κοινότητας [13]. Δεν υπήρχαν ενδείξεις πνευμονικής νόσου στους μολυσμένους συμμετέχοντες με βάση τις κλινικές και ακτινολογικές αξιολογήσεις.
Η φυσική μολυσματική δόση του SARS-CoV-2 είναι άγνωστη, αλλά με βάση in vitro και προκλινικά μοντέλα, ο ιός θεωρείται ότι είναι εξαιρετικά μολυσματικός [14–16] και καλά προσαρμοσμένος σε ταχεία και υψηλής τιτλοποίησης αναπαραγωγή στον ανθρώπινο αναπνευστικό βλεννογόνο17. Στις αρχές της πανδημίας, μια συμβουλευτική ομάδα του ΠΟΥ δημοσίευσε κατευθυντήριες γραμμές συναίνεσης εμπειρογνωμόνων, στις οποίες συνιστούσε αρχική δόση 102 TCID5010. Εδώ, με βάση τα in vitro δεδομένα υψηλής αναπαραγωγής του ιού σε πρωτογενή επιθηλιακά κύτταρα των ανθρώπινων αεραγωγών, ξεκινήσαμε με δέκα φορές χαμηλότερη δόση 10 TCID50 (ισοδύναμη με 55 FFU) και διαπιστώσαμε ότι ήταν επαρκής για την επίτευξη του στόχου 50-70% του ποσοστού μόλυνσης. Με προοπτικές μελέτες επαφών σε νοικοκυριά να έχουν δείξει παρόμοια υψηλά ποσοστά δευτερογενούς προσβολής ~38%12, αυτό υποδηλώνει ότι το μοντέλο μπορεί να αναπαράγει υψηλότερη έκθεση από τα φυσικά κρούσματα λοίμωξης. Αντίθετα, σε πειραματικές μολύνσεις μη ανθρώπινων πρωτευόντων έχουν χρησιμοποιηθεί 1.000-10.000 φορές περισσότερος ιός, με ενδοτραχειακή ή συνδυασμένη χορήγηση στον άνω/κάτω αεραγωγό, με αποτέλεσμα κινητική σημαντικά διαφορετική από εκείνη που παρατηρείται κατά τη μόλυνση του ανθρώπου [18,19]. Σε μελέτες πρόκλησης σε ανθρώπους με άλλους αναπνευστικούς ιούς, όπως οι ιοί της γρίπης και ο RSV, οι δόσεις του εμβολίου είναι συνήθως πολύ υψηλότερες, στα 104-106 TCID50, καθώς όλοι οι εθελοντές έχουν εκτεθεί πολλές φορές κατά τη διάρκεια της ζωής τους σε αυτούς τους ιούς, με την προϋπάρχουσα ανοσία να μειώνει την ευαισθησία και να οδηγεί σε σημαντικά χαμηλότερα επίπεδα ιϊκού φορτίου στα 103-104 αντίγραφα/mL με PCR20,21. Επομένως, ούτε τα ζωικά μοντέλα ούτε τα δεδομένα από ανθρώπους με άλλες ιογενείς λοιμώξεις ήταν χρήσιμα για την εκτίμηση της βέλτιστης δόσης εμβολίου SARS-CoV-2.
Αν και ορισμένες μελέτες έχουν μετρήσει τη απόκριση στη λοίμωξη SARS-CoV-2 σε ανθρώπους22–24, καμία δεν μπορεί να καταγράψει τα χαρακτηριστικά του ξενιστή κατά τη στιγμή της έκθεσης στον ιό, τα πρώιμα συμβάντα πριν από την εμφάνιση των συμπτωμάτων ή την λεπτομερή πορεία της λοίμωξης που μπορεί να αποδειχθεί με πειραματική πρόκληση. Ενώ η περίοδος επώασης από τον εκτιμώμενο χρόνο φυσικής έκθεσης έως την εμφάνιση των συμπτωμάτων έχει προηγουμένως εκτιμηθεί σε ~5 ημέρες [25,26], αυτό ταιριάζει καλύτερα με τα συμπτώματα αιχμής και είναι μεγαλύτερο από την πραγματική περίοδο επώασης. Με προσεκτική εξέταση, διαπιστώθηκε ότι τα συμπτώματα σχετίζονται με την αποβολή του ιού εντός 2 έως 4 ημερών από τον εμβολιασμό, αλλά δεν κορυφώθηκαν μέχρι την 4η-5η ημέρα. Έτσι, ο ιός ανιχνεύθηκε για πρώτη φορά (πρώτα στο λαιμό και μετά στη μύτη) περίπου 2 ημέρες πριν από την κορύφωση των συμπτωμάτων και αυξήθηκε απότομα για να φτάσει σε μια σταθερή κορύφωση, σε πολλές περιπτώσεις πριν από την κορύφωση των συμπτωμάτων, σύμφωνα με τα δεδομένα μοντελοποίησης που δείχνουν ότι έως και το 44% των μεταδόσεων συμβαίνουν πριν από την εμφάνιση των συμπτωμάτων6. Η ανοσμία ήταν ένα μεταγενέστερο σύμπτωμα, το οποίο ενδεχομένως εξηγείται από τον προτεινόμενο μηχανισμό σύμφωνα με τον οποίο μόνο τα υποστηρικτικά κύτταρα που εκφράζουν ACE2 και TMPRSS2 και όχι οι ίδιοι οι νευρώνες μολύνονται άμεσα, οδηγώντας σε καθυστερημένη δευτερογενή οσφρητική δυσλειτουργία [27].
Προληπτικά χορηγήθηκε ρεμδεσιβίρη στους πρώτους 6 μολυσμένους συμμετέχοντες ως μέτρο μετριασμού του κινδύνου κατά την αρχική ανάπτυξη του μοντέλου, καθώς τα δεδομένα της δοκιμής είχαν υποδείξει αποτελεσματικότητα στη μείωση του χρόνου ανάρρωσης των νοσηλευόμενων ασθενών [28]. Ωστόσο, δεν ήταν ανιχνεύσιμη καμία στατιστικά σημαντική επίδραση στο ιϊκό φορτίο ή στα συμπτώματα σε αυτή τη μικρή ομάδα. Τα δεδομένα από το πεδίο έχουν αμφισβητήσει την αποτελεσματικότητα του remdesivir σε νοσηλευόμενους ασθενείς [29], αλλά η αντιιϊκή θεραπεία είναι συνήθως πιο αποτελεσματική στα αρχικά στάδια της λοίμωξης. Η μελέτη αυτή δεν σχεδιάστηκε ούτε είχε τη δυνατότητα να αξιολογήσει την αποτελεσματικότητα της έγκαιρης θεραπείας με remdesivir, οπότε αυτό παραμένει να δοκιμαστεί, αλλά τέτοιες προοπτικές μελέτες σε ανθρώπους θα ήταν κατάλληλες για να απαντήσουν στο ερώτημα της αντιϊκής αποτελεσματικότητας, με τη θεραπεία να ξεκινά σε διαφορετικούς χρόνους σε σχέση με την έκθεση στον ιό.
Σχήμα 4: Η πρόκληση μόλυνσης με τον ιό SARS-CoV-2 σε ανθρώπους που έλαβαν προληπτική αγωγή με remdesivir προκαλεί μια σειρά από ήπια έως μέτρια συμπτώματα.
Ένα βασικό ανεπίλυτο ζήτημα για τη δημόσια υγεία είναι εάν η μετάδοση είναι λιγότερο πιθανή κατά τη διάρκεια ασυμπτωματικής/ήπιας λοίμωξης σε σύγκριση με πιο σοβαρή νόσο. Ορισμένες μελέτες έχουν δείξει συσχέτιση μεταξύ της σοβαρότητας της νόσου και του βαθμού εξάπλωσης του ιού [30,31], αλλά άλλες όχι [32]. Συνολικά, οι μέγιστες τιμές ιϊκού φορτίου που αναφέρθηκαν σε φυσική λοίμωξη (~105-108 αντίγραφα/mL) είναι χαμηλότερες από αυτές που παρατηρήθηκαν σε αυτή τη μελέτη [6,33−36]. Ωστόσο, αυτές λαμβάνονται πάντα κατά τη στιγμή της διαπίστωσης της περίπτωσης και, όπου έχουν ληφθεί διαχρονικά δείγματα, αυτά δείχνουν ότι οι ασθενείς βρίσκονται ήδη στη φάση μείωσης της καμπύλης ιϊκού φορτίου [24]. Επομένως, είναι πιθανό τα περισσότερα δείγματα να μην καταγράφουν την κορυφή της ιϊκής εξάπλωσης. Με τον ιό να είναι παρόν σε σημαντικά υψηλότερους τίτλους στη μύτη από ό,τι στο λαιμό, αυτά τα δεδομένα παρέχουν σαφή στοιχεία που υπογραμμίζουν τη κρίσιμη σημασία της χρήσης μασκών που καλύπτουν τόσο τη μύτη όσο και το στόμα. Επιπλέον, τα δεδομένα μας δείχνουν σαφώς ότι η ιϊκή αποβολή του SARS-CoV-2 συμβαίνει σε υψηλά επίπεδα ανεξάρτητα από τη σοβαρότητα των συμπτωμάτων, εξηγώντας έτσι την υψηλή μεταδοτικότητα αυτής της λοίμωξης και υπογραμμίζοντας ότι η σοβαρότητα των συμπτωμάτων δεν μπορεί να θεωρηθεί υποκατάστατο του κινδύνου μετάδοσης αυτής της νόσου. Αυτό παραμένει σχετικό με την ευρεία μετάδοση των παραλλαγών Delta και Omicron, όπου η αντιγονική απόκλιση σε συνδυασμό με την εξασθένιση της ανοσίας που προκαλείται από το εμβόλιο οδηγεί σε VL κατά τη διάρκεια της λοίμωξης σε συγκρίσιμα υψηλά επίπεδα με αυτά των οροαρνητικών ατόμων12,37.
Παρά το σχετικά μικρό μέγεθος του δείγματος, η περιορισμένη διακύμανση μεταξύ των μολυσμένων συμμετεχόντων στη μελέτη και η διαχρονική ανάλυση επιτρέπουν την εξαγωγή αρκετών συμπερασμάτων που έχουν σημασία για τη δημόσια υγεία. Λεπτομερείς ιϊκές κινητικές αναλύσεις δείχνουν ότι ορισμένα άτομα εξακολουθούν να εκκρίνουν καλλιεργήσιμο ιό 12 ημέρες μετά τον εμβολιασμό (δηλαδή έως και 10 ημέρες μετά την εμφάνιση των συμπτωμάτων) και, κατά μέσο όρο, ο βιώσιμος ιός ήταν ακόμη ανιχνεύσιμος 10 ημέρες μετά τον εμβολιασμό (έως και 8 ημέρες μετά την εμφάνιση των συμπτωμάτων). Επομένως, αυτά τα δεδομένα υποστηρίζουν τις περιόδους απομόνωσης 10 ημερών μετά την εμφάνιση των συμπτωμάτων που προτείνουν πολλές κατευθυντήριες γραμμές για την ελαχιστοποίηση της περαιτέρω μετάδοσης [38]. Τα υψηλά επίπεδα ασυμπτωματικού/ολιγοσυμπτωματικού ιϊκού φορτίου υπογραμμίζουν επίσης τον πιθανό θετικό αντίκτυπο των προγραμμάτων ρουτίνας ασυμπτωματικών εξετάσεων που αποσκοπούν στη διάγνωση της λοίμωξης στην κοινότητα, ώστε να μπορούν να εφαρμοστούν μέτρα ελέγχου της λοίμωξης, όπως η αυτοαπομόνωση, για τη διακοπή της μετάδοσης. Σε αρκετές δικαιοδοσίες, αυτά βασίζονται σε ταχείες δοκιμές αντιγόνου, με πρόσφατη επαναναλύση των διατομεακών δεδομένων επικύρωσης LFA να υποδηλώνει ότι η ευαισθησία για τον μολυσματικό ιό μπορεί να είναι υψηλότερη από ό,τι είχε προηγουμένως εκτιμηθεί σε ~80% [39]. Είναι καθησυχαστικό το γεγονός ότι τα διαχρονικά δεδομένα LFA μετά από έκθεση στον SARS-CoV-2 προέβλεπαν επίσης με μεγάλη ακρίβεια την καλλιεργησιμότητα του ιού, εκτός από τα πρώτα στάδια όπου η ευαισθησία ήταν χαμηλότερη. Επιπλέον, η LFA ήταν εξαιρετικά αξιόπιστη στην πρόβλεψη της εξαφάνισης του βιώσιμου ιού και, ως εκ τούτου, υποστηρίζει τις στρατηγικές «test to release» (δοκιμή για αποδέσμευση), οι οποίες χρησιμοποιούνται όλο και περισσότερο για τη συντόμευση της περιόδου αυτοαπομόνωσης. Ενώ περιστασιακά παρατηρήθηκαν θετικά αποτελέσματα LFA με αρνητικά αποτελέσματα FFA (προκαλώντας μείωση της ειδικότητας σε σχέση με τη δοκιμή βιώσιμου ιού), δεν υπήρχαν ψευδώς θετικά αποτελέσματα κατά τη σύγκριση της LFA με την qPCR, γεγονός που υποδηλώνει τη σχετικά χαμηλότερη ευαισθησία της καλλιέργειας ιού και όχι ψευδώς θετικά αποτελέσματα της LFA. Αν και παραμένει κάποια αβεβαιότητα όσον αφορά την άμεση εξάπλωση αυτών των δεδομένων στην κοινότητα, όπου η αυτο-λήψη δειγμάτων και τα πιο συμπυκνωμένα δείγματα ενδέχεται να μεταβάλλουν την ευαισθησία, τα αποτελέσματα αυτά υποστηρίζουν τη συνεχή χρήση τους για τον εντοπισμό των ατόμων που είναι πιο πιθανό να είναι μολυσματικά. Η μοντελοποίηση μας υποδηλώνει επίσης ότι αυτή η στρατηγική παραμένει αποτελεσματική ακόμη και αν δεν εφαρμοστεί τέλεια, καθώς οι τακτικές δοκιμές κάθε 7 ημέρες μπορούν να διακόψουν περισσότερο από το ήμισυ του ιού που εξακολουθεί να εκκρίνεται από ένα άτομο, εάν ληφθούν μέτρα.
Αν και αυτά τα πρώτα δεδομένα σε ανθρώπους δεν αποκλείουν σπάνιες ανεπιθύμητες ενέργειες που μπορούν να ανιχνευθούν μόνο σε μελέτες μεγαλύτερης κλίμακας, τα αποτελέσματά μας δείχνουν ότι η έκθεση ανθρώπων στον SARS-CoV-2 είναι σύμφωνη με τη φυσική μόλυνση σε υγιείς νεαρούς ενήλικες, χωρίς να έχει προκαλέσει σοβαρές απρόσμενες συνέπειες και, ως εκ τούτου, υποστηρίζει την περαιτέρω ανάπτυξη και επέκταση. Η πρώτη αυτή έκθεση επικεντρώνεται στην ασφάλεια, την ανεκτικότητα και τις ιολογικές αντιδράσεις, αλλά η μοναδικά ελεγχόμενη φύση του μοντέλου θα επιτρέψει επίσης την αξιόπιστη αναγνώριση των παραγόντων του ξενιστή που υπάρχουν κατά τη στιγμή της εμβολιασμού και συνδέονται με την προστασία σε εκείνα τα άτομα που αντιστάθηκαν στη λοίμωξη. Συνεπώς, βρίσκεται σε εξέλιξη η ανάλυση των τοπικών και συστημικών δεικτών ανοσίας (συμπεριλαμβανομένων των αντισωμάτων με πιθανή διασταυρούμενη αντιδραστικότητα, των Τ κυττάρων και των διαλυτών μεσολαβητών) από αυτή τη μελέτη πρόκλησης SARS-CoV-2 σε ανθρώπους, η οποία μπορεί να εξηγήσει αυτές τις διαφορές στην ευαισθησία. Επιπλέον, με την αποδεδειγμένη σκοπιμότητα αυτής της προσέγγισης χρησιμοποιώντας ένα πρωτότυπο στέλεχος άγριου τύπου, βρίσκονται σε εξέλιξη περαιτέρω μελέτες πρόκλησης, στις οποίες εθελοντές που έχουν μολυνθεί και εμβολιαστεί στο παρελθόν θα υποβληθούν σε πρόκληση με αυξανόμενες δόσεις εμβολίου και/ή ιϊκές παραλλαγές, προκειμένου να διερευνηθεί η αλληλεπίδραση μεταξύ του ιού και των παραγόντων του ξενιστή που επηρεάζουν την κλινική έκβαση. Συνολικά, αυτές οι μελέτες θα βελτιστοποιήσουν την πλατφόρμα για την ταχεία αξιολόγηση εμβολίων, αντιϊκών φαρμάκων και διαγνωστικών μεθόδων, παρέχοντας δεδομένα σχετικά με την αποτελεσματικότητα σε πρώιμο στάδιο της κλινικής ανάπτυξης και αποφεύγοντας τις αβεβαιότητες των μελετών που απαιτούν συνεχή μετάδοση στον πληθυσμό».
https://www.researchsquare.com/article/rs-1121993/v1
Σύνοψη:
Σύμφωνα με τον ΠΟΥ, οι δοκιμές πρόκλησης σε ανθρώπους είναι δοκιμές στις οποίες οι συμμετέχοντες εκτίθενται σκόπιμα (ανεξάρτητα από το αν έχουν εμβολιαστεί ή όχι) σε έναν οργανισμό που προκαλεί μολυσματική ασθένεια.
Αυτός ο οργανισμός μπορεί να είναι παρόμοιος με τον άγριο τύπο και παθογόνος, προσαρμοσμένος και/ή εξασθενημένος από τον άγριο τύπο με μικρότερη ή καθόλου παθογένεια, ή γενετικά τροποποιημένος με κάποιο τρόπο.
Οι δοκιμές πρόκλησης σε ανθρώπους διεξάγονται εδώ και εκατοντάδες χρόνια, ωστόσο τέτοιου είδους έρευνες μπορεί να φαίνονται αντίθετες με την κατευθυντήρια αρχή της ιατρικής να μην προκαλείται βλάβη.
Καλά τεκμηριωμένα ιστορικά παραδείγματα μελετών έκθεσης ανθρώπων θα θεωρούνταν ανήθικα σύμφωνα με τα σημερινά πρότυπα.
Τα ζωϊκά μοντέλα είναι συχνά αρκετά ανακριβή στην απεικόνιση των ανθρώπινων ασθενειών.
Υπάρχουν περιορισμοί σε ό,τι μπορούν να διαπιστώσουν οι δοκιμές πρόκλησης, διότι, όπως και οι μελέτες πρόκλησης-προστασίας σε ζωκά μοντέλα, μια δοκιμή πρόκλησης σε ανθρώπους αντιπροσωπεύει ένα μοντέλο συστήματος.
Ο «ιός» πρόκλησης «SARS-COV-2» (πλήρης επίσημη ονομασία: SARS-CoV-2/human/GBR/484861/2020) αποκτήθηκε με τη συγκατάθεση ενός ασθενούς στο Ηνωμένο Βασίλειο, από δείγμα ρινικού/λαιμού που ελήφθη με βαμβακοφόρο στυλεό.
Στη συνέχεια, ο «ιός» «απομονώθηκε» με εμβολιασμό μιας πιστοποιημένης κυτταρικής σειράς Vero cGMP με το κλινικό δείγμα
(δηλαδή, ένα μείγμα κυτταρικής καλλιέργειας που περιέχει ανθρώπινο/DNA πιθήκου, εμβρυϊκό αίμα αγελάδας, αντιβιοτικά/αντιμυκητιασικά, «θρεπτικά συστατικά» και χημικά πρόσθετα).Στη συνέχεια, δημιουργήθηκε ένα απόθεμα «ιού» σπόρου με περαιτέρω διέλευση στην ίδια κυτταρική σειρά cGMP Vero.
Το απόθεμα «ιού» σπόρου χρησιμοποιήθηκε στη συνέχεια για την παρασκευή του «ιού» πρόκλησης σύμφωνα με το cGMP στο κέντρο έρευνας Zayed (ZCR) της μονάδας παραγωγής GMP του νοσοκομείου Great Ormond Street (GOSH) και δημιουργήθηκε μια τράπεζα «ιών» πρόκλησης (MVB).
Ο «ιός» πρόκλησης υποβλήθηκε σε δοκιμές ποιότητας που πραγματοποιήθηκαν στο πλαίσιο των διαδικασιών κυκλοφορίας παραγωγής GMP σύμφωνα με προκαθορισμένες προδιαγραφές (συμπεριλαμβανομένων δοκιμών ταυτότητας, μολυσματικότητας και προσμείξεων/τυχαίων παραγόντων).
Στο Ηνωμένο Βασίλειο, δεδομένου ότι δεν πρόκειται για φαρμακευτικά προϊόντα, οι «ιοί» πρόκλησης δεν ρυθμίζονται από την Υπηρεσία Ρύθμισης Φαρμάκων και Προϊόντων Υγείας (MHRA).
Ωστόσο, ο «ιός» πρόκλησης κατασκευάστηκε σύμφωνα με το GMP και τα συνοδευτικά έγγραφα εξετάστηκαν από την MHRA, η οποία επιβεβαίωσε ότι η κατασκευή ήταν κατάλληλη για τον παράγοντα πρόκλησης που θα χρησιμοποιηθεί σε μελλοντικές μελέτες αποτελεσματικότητας των υπό έρευνα φαρμακευτικών προϊόντων.
Με άλλα λόγια, εμπιστευτείτε τους, όλα είναι νόμιμα και εντάξει, καθώς ακολούθησαν τους ανύπαρκτους κανονισμούς που καθορίστηκαν από την ρυθμιστική αρχή που δεν ρυθμίζει τους «ιούς» που προκαλούν προκλήσεις.Στους συμμετέχοντες χορηγήθηκε ενδορρινικά το GMP goop, παρέμειναν σε ύπτια θέση (με το πρόσωπο και τον κορμό στραμμένα προς τα πάνω) για 10 λεπτά, και στη συνέχεια σε καθιστή θέση για 20 λεπτά φορώντας μια μύτη κλιπ μετά τον εμβολιασμό, ώστε να εξασφαλιστεί ο μέγιστος χρόνος επαφής με τον ρινικό και φαρυγγικό βλεννογόνο.
Για τη δημιουργία ενός νέου μοντέλου πρόκλησης «SARS-CoV-2» στον άνθρωπο, 36 εθελοντές ηλικίας 18-29 ετών χωρίς ενδείξεις προηγούμενης λοίμωξης ή εμβολιασμού εμβολιάστηκαν ενδορρινικά με 10 TCID50 ενός «άγριου τύπου ιού» (SARS-CoV-2/human/GBR/484861/2020).
Δεκαοκτώ (~53%) μολύνθηκαν, με την «ιϊκή» φόρτιση (VL) να αυξάνεται απότομα και να κορυφώνεται περίπου 5 ημέρες μετά τον εμβολιασμό
Δεν παρατηρήθηκαν σοβαρές ανεπιθύμητες ενέργειες.
Ελαφρά έως μέτρια συμπτώματα αναφέρθηκαν από 16 (89%) μολυσμένα άτομα, τα οποία ξεκίνησαν 2-4 ημέρες μετά τον εμβολιασμό.
Ανοσμία/δυσωσμία αναπτύχθηκε πιο σταδιακά σε 12 (67%) συμμετέχοντες.
Δεν παρατηρήθηκε ποσοτική συσχέτιση μεταξύ του VL και των συμπτωμάτων, με υψηλά VL ακόμη και σε ασυμπτωματική λοίμωξη.
Με άλλα λόγια, ακόμη και σε όσους δεν παρουσίαζαν συμπτώματα ανιχνεύθηκαν υψηλά επίπεδα «ιού».Οι λοιμώξεις είναι συνήθως ήπιες ή ασυμπτωματικές σε νεότερους ανθρώπους, αλλά είναι πιθανό να οδηγούν σε μετάδοση στην κοινότητα, ενώ η λεπτομερής χρονική πορεία της λοίμωξης και της μολυσματικότητας σε αυτό το πλαίσιο δεν έχει αποσαφηνιστεί πλήρως.
Υπό αυτές τις αυστηρά ελεγχόμενες συνθήκες, οι παράγοντες του ξενιστή που οδηγούν σε διαφορές στην κλινική έκβαση μπορούν να εξεταστούν και να εξαχθούν ασφαλείς συμπεράσματα
(δηλ. εικασίες, υποθέσεις ή πιθανολογήσεις).Αν και έχουν γίνει προσπάθειες για την πρόκληση μόλυνσης σε ανθρώπους κατά τη διάρκεια προηγούμενων πανδημιών, καμία δεν έχει επιτύχει και δεν υπάρχουν πρόσφατες αναφορές για πρόκληση μόλυνσης σε ανθρώπους με «κορονοϊό» (συμπεριλαμβανομένου του «SARS-CoV-2»).
Τέτοιες μελέτες σε μικρό αριθμό συμμετεχόντων υπό αυστηρά ρυθμιζόμενες και ελεγχόμενες συνθήκες μπορούν να προσφέρουν πολύτιμες πληροφορίες, οδηγώντας σε ευρύτερα κοινωνικά οφέλη που αντισταθμίζουν τους προσωπικούς κινδύνους που αναλαμβάνουν οι εθελοντές.
Οι υποκείμενες βασικές παράμετροι σε αυτές τις μελέτες κατά τη διάρκεια μιας ενεργής πανδημίας ήταν η εξισορρόπηση των επιστημονικών και των οφέλη για τη δημόσια υγεία με τη διασφάλιση ότι οι κίνδυνοι για τους συμμετέχοντες στη μελέτη (γνωστοί και ακόμη αβέβαιοι) ελαχιστοποιήθηκαν και αντιμετωπίστηκαν.
Τα μοναδικά πλεονεκτήματα της ανθρώπινης πρόκλησης «SARS-CoV-2» είναι η ικανότητά της να τυποποιεί το «ιϊκό» εμβόλιο, τις συνθήκες μελέτης και τον ακριβή χρόνο έκθεσης, ελέγχοντας έτσι τους παράγοντες που αναπόφευκτα συγχέουν τις μελέτες φυσικής μόλυνσης
(γιατί να θέλουν να μελετήσουν έναν «ιό» φυσικά, όταν μπορεί να μελετηθεί τεχνητά;).Οι συγγραφείς δηλώνουν ότι παρείχαν νέες πληροφορίες σχετικά με την πρώιμη δυναμική της λοίμωξης
(ενώ το «νέο» μπορεί να σημαίνει καινοτόμο, μπορεί επίσης να σημαίνει μια επινοημένη αφηγηματική πρόζα που είναι συνήθως μακρά και περίπλοκη και ασχολείται ειδικά με την ανθρώπινη εμπειρία μέσω μιας συνήθως συνδεδεμένης ακολουθίας γεγονότων... οπότε, διαλέξτε εσείς...).Ο έλεγχος περιελάμβανε αξιολογήσεις για γνωστούς παράγοντες κινδύνου για σοβαρή «COVID-19», συμπεριλαμβανομένων συννοσηροτήτων, χαμηλού ή υψηλού δείκτη μάζας σώματος, ανώμαλων εξετάσεων αίματος, σπιρομέτρησης και ακτινογραφίας θώρακα
(με άλλα λόγια, ένα πολύ αντιπροσωπευτικό δείγμα της κοινωνίας...).Αυτό το μοντέλο ανθρώπινης πρόκλησης αναπτύχθηκε κατά τη διάρκεια της τρέχουσας πανδημίας, χωρίς άμεσα συγκρίσιμα δεδομένα ασφάλειας και με ατελή κατανόηση των μακροπρόθεσμων επιπτώσεων μετά την «COVID-19».
Σύμφωνα με το πρωτόκολλο, στους πρώτους 10 συμμετέχοντες που αντιμετώπισαν προβλήματα χορηγήθηκε προληπτικά ρεμδεσιβίρη, αφού δύο διαδοχικά δείγματα από τη μύτη ή το λαιμό που ελήφθησαν σε διάστημα 12 ωρών έδειξαν ποσοτικοποιήσιμη ανίχνευση «SARS-CoV-2» με PCR, με στόχο τον μετριασμό οποιουδήποτε απροσδόκητου κινδύνου εξέλιξης σε πιο σοβαρή νόσο.
Μετά από εξέταση από το DSMB και το TSC, η προληπτική χορήγηση remdesivir κρίθηκε περιττή και συνιστάται η πρόσληψη 30 επιπλέον ατόμων υπό τις ίδιες συνθήκες, αλλά χωρίς remdesivir.
Στη συνέχεια, δοκιμάστηκε μια επιπλέον ομάδα 3 ατόμων, χωρίς προληπτική χορήγηση remdesivir.
Μόλις σταμάτησε η προληπτική χορήγηση remdesivir, ορίστηκαν κριτήρια κλινικής σοβαρότητας (δηλ. επίμονος πυρετός, επίμονη ταχυκαρδία, επίμονος σοβαρός βήχας, αλλαγές στην αξονική τομογραφία μεγαλύτερες από ήπιες ή SaO2 ≤94%) για την έναρξη θεραπείας διάσωσης με μονοκλωνικά αντισώματα (Regeneron), αλλά τελικά δεν χρειάστηκε τέτοια θεραπεία.
Με άλλα λόγια, το Remdesivir χορηγήθηκε προληπτικά με βάση μόνο τα αποτελέσματα PCR και όχι τα συμπτώματα/την κλινική διάγνωση και, όταν κρίθηκε περιττό, τα μονοκλωνικά αντισώματα παρέμειναν σε ετοιμότητα με βάση τα συμπτώματα/την κλινική διάγνωση, αλλά δεν χορηγήθηκαν ποτέΗ προληπτική Remdesivir θα πρέπει να αποκλείσει τους πρώτους 10 συμμετέχοντες στην δοκιμή εάν εμφάνισαν συμπτώματα που θα μπορούσαν να οφείλονται σε παρενέργειες του φαρμάκουΔεκαοκτώ συμμετέχοντες (53% σύμφωνα με την ανάλυση ανά πρωτόκολλο, [95% CI [35,70]) εμφάνισαν στη συνέχεια λοίμωξη επιβεβαιωμένη με PCR
(δηλαδή, βρήκαν το καλλιεργημένο γενετικό υλικό στην μύτη των 18 συμμετεχόντων... σοκαριστικό...)Σε όλους τους μολυσμένους συμμετέχοντες, ο ποσοτικοποιήσιμος «ιός» με qPCR ήταν ακόμα παρών την 14η ημέρα μετά τον εμβολιασμό, γεγονός που επέβαλε παρατεταμένη καραντίνα έως και 5 επιπλέον ημέρες, έως ότου οι τιμές qPCR Ct μειώθηκαν σε <33,5 σε δύο διαδοχικά επιχρίσματα από τη μύτη και το λαιμό (σύμφωνα με τα κριτήρια εξόδου που ορίζονται στο πρωτόκολλο).
Φροϋδική γκάφα; Ή δεν γνωρίζουν τις δικές τους μετρήσεις, καθώς μια χαμηλότερη τιμή Ct, όπως αναφέρεται εδώ (<33,5), υποτίθεται ότι συσχετίζεται με περισσότερους «ιούς» στον οργανισμό, όχι λιγότερους.
Από τους συμμετέχοντες που δεν πληρούσαν τα κριτήρια μόλυνσης και θεωρήθηκαν μη μολυσμένοι, παρατηρήθηκαν χαμηλά επίπεδα μη συνεχόμενων «ιϊκών» ανιχνεύσεων μόνο με qPCR στη μύτη 3 συμμετεχόντων και στο λαιμό 6 συμμετεχόντων.
Από τους πρώτους 10 συμμετέχοντες που προορίστηκαν να λάβουν προληπτικά remdesivir για λοίμωξη επιβεβαιωμένη με PCR, 6 μολύνθηκαν.
Δεδομένου ότι δεν υπήρχαν σημαντικές διαφορές μεταξύ των συμμετεχόντων που έλαβαν remdesivir και εκείνων που δεν έλαβαν, τα μολυσμένα άτομα αναλύθηκαν μαζί.
Δεν παρατηρήθηκε αύξηση των αντισωμάτων στον ορό με μικροουδετεροποίηση ή ELISA IgG αντι-πρωτεΐνης spike σε όσους θεωρήθηκαν μη μολυσμένοι, ακόμη και σε περιπτώσεις όπου είχαν παρατηρηθεί μεμονωμένες ανιχνεύσεις «ιϊκών», με εξαίρεση έναν συμμετέχοντα που προσβλήθηκε φυσιολογικά από «COVID-19» μετά την έξοδο από την καραντίνα
(περιμένετε... ανίχνευσαν «ιό», αλλά τους θεώρησαν μη μολυσμένους;).Μετά τη μόλυνση, τα συμπτώματα που αναφέρθηκαν στο ημερολόγιο αυτοαναφοράς έγιναν εμφανή 2-4 ημέρες μετά τον εμβολιασμό, όταν τα συμπτώματα άρχισαν να διαφέρουν από αυτά των ατόμων που εκτέθηκαν στον ιό αλλά δεν μολύνθηκαν, τα οποία ανέφεραν λιγότερα και ηπιότερα συμπτώματα χωρίς σταθερό μοτίβο
(περιμένετε... τα μη μολυσμένα άτομα είχαν συμπτώματα;).Τα συμπτώματα ήταν πιο συχνά στην ανώτερη αναπνευστική οδό και περιλάμβαναν ρινική συμφόρηση, ρινίτιδα, φτέρνισμα και πονόλαιμο
(κάτι που δεν πρέπει να προκαλεί έκπληξη, δεδομένου ότι η τοξική ουσία χορηγήθηκε ενδορρινικά).Όλα τα συμπτώματα ήταν ήπια έως μέτρια.
Παρά τη χρονική συσχέτιση μεταξύ της ρινικής VL και των συμπτωμάτων, δεν υπήρχε συσχέτιση μεταξύ της ποσότητας «ιϊκής» αποβολής με qPCR ή FFA και της AUC της βαθμολογίας των συμπτωμάτων.
Επτά συμμετέχοντες (39% των μολυσμένων) είχαν θερμοκρασία >37,8°C.
Κατά τα άλλα, δεν υπήρχαν αξιοσημείωτες διαταραχές σε καμία κλινική αξιολόγηση, συμπεριλαμβανομένης της καθημερινής σπιρομέτρησης και των θωρακικών αξονικών τομογραφιών.
Δεν αναφέρθηκαν σοβαρές ανεπιθύμητες ενέργειες και δεν πληρούνταν τα κριτήρια για την έναρξη θεραπείας διάσωσης.
Συνολικά, 18 ανεπιθύμητες ενέργειες που θεωρήθηκαν πιθανώς ή ενδεχομένως σχετικές με λοίμωξη από «ιό» οφείλονταν σε μεγάλο βαθμό σε παροδική και κλινικά ασήμαντη λευκοπενία και ουδετεροπενία, καθώς και σε ήπιες βλεννοδερματικές ανωμαλίες κατά τη διάρκεια της περιόδου καραντίνας.
12 μολυσμένοι συμμετέχοντες (67%) ανέφεραν κάποιο βαθμό διαταραχής της όσφρησης
(και η διαταραχή της όσφρησης είναι κάπως αναπάντεχη μετά την έγχυση τοξικής ουσίας στη μύτη;).Η ανοσμία είναι επομένως ένα κοινό χαρακτηριστικό της πρόκλησης «SARS-CoV-2» στον άνθρωπο, που γενικά εμφανίζεται αρκετές ημέρες μετά την «ιογενή» εξάπλωση και υποχωρεί γρήγορα στους περισσότερους ανθρώπους.
Συνολικά, αυτά τα ευρήματα υποδεικνύουν ότι η έκθεση του ανθρώπου στον «SARS-CoV-2» σε αυτή τη δόση εμβολίου έχει χαμηλό κίνδυνο να προκαλέσει σοβαρά συμπτώματα σε υγιείς νεαρούς ενήλικες, αλλά οδηγεί σε μεγάλες ποσότητες «ιού» στον ρινοφάρυγγα, ακόμη και χωρίς την παρουσία αναπνευστικής ή συστηματικής νόσου
(δηλαδή, εντοπίζουν μεγάλες ποσότητες γενετικού υλικού του «ιού» στη μύτη χωρίς να υπάρχει καμία νόσος).Οι ταχείες δοκιμές αντιγόνου με πλευρική ροή (LFA) χρησιμοποιούνται συνήθως για τον εντοπισμό ατόμων που ενδέχεται να είναι μολυσματικά στην κοινότητα, αλλά η χρησιμότητά τους στην πρώιμη λοίμωξη είναι άγνωστη.
Για την αξιολόγηση της σχέσης μεταξύ της VL και της πιθανότητας θετικού LFA, προσαρμόστηκαν μοντέλα λογιστικής παλινδρόμησης χρησιμοποιώντας γενικευμένες εξισώσεις εκτίμησης για τον έλεγχο των επαναλαμβανόμενων αξιολογήσεων εντός των συμμετεχόντων.
Για να ελεγχθεί η διαχρονική απόδοση καθώς η λοίμωξη εξελισσόταν, υπολογίστηκε η ευαισθησία και η ειδικότητα της LFA σε σύγκριση με την qPCR και την FFA για κάθε ημέρα μετά την έκθεση και με τις δύο δοκιμές και ανατομικές θέσεις, η ευαισθησία (δηλ. η ικανότητα να χαρακτηριστεί ένα άτομο με νόσο ως θετικό) της LFA ήταν περιορισμένη στην αρχή και στο τέλος της οξείας νόσου
Ωστόσο, από ~4 ημέρες μετά τον εμβολιασμό, η LFA έδειξε υψηλή ευαισθησία ως υποκατάστατο της qPCR ή της FFA-θετικότητας
Συνολικά, η LFA ήταν πολύ ειδική, αν και παρατηρήθηκαν ορισμένα «ψευδώς θετικά» αποτελέσματα σε σχέση με την FFA (αλλά όχι με την qPCR)
Με χαμηλή δόση εμβολίου 10 TCID50, παρατηρήθηκε ισχυρή «ιϊκή» αναπαραγωγή στο 53% των οροαρνητικών συμμετεχόντων
(με άλλα λόγια, παραδέχονται και πάλι ότι ήταν γενετικό υλικό και όχι ασθένεια).Συμπτώματα παρατηρήθηκαν στο 89% των μολυσμένων ατόμων, αλλά, παρά τα υψηλά «ιϊκά» φορτία, ήταν σταθερά ήπια έως μέτρια, παροδικά (συνεχιζόμενα για σύντομο χρονικό διάστημα) και περιορίζονταν κυρίως στον ανώτερο αναπνευστικό σωλήνα.
Δεν υπήρχαν ενδείξεις πνευμονικής νόσου στους μολυσμένους συμμετέχοντες με βάση τις κλινικές και ακτινολογικές αξιολογήσεις.
Η φυσική μολυσματική δόση του «SARS-CoV-2» είναι άγνωστη, αλλά με βάση in vitro και προκλινικά μοντέλα, ο «ιός» θεωρείται ότι είναι εξαιρετικά μολυσματικός και καλά προσαρμοσμένος σε ταχεία και υψηλής τιτλοποίησης αναπαραγωγή στον ανθρώπινο αναπνευστικό βλεννογόνο.
Με άλλα λόγια, αυτό που «γνωρίζουν» για τον «ιό» βασίζεται σε δεδομένα που έχουν δημιουργηθεί σε εργαστήριο και σε ζωϊκά μοντέλα.Στις αρχές της πανδημίας, μια συμβουλευτική ομάδα του ΠΟΥ δημοσίευσε κατευθυντήριες γραμμές συναίνεσης που συνιστούσαν μια αρχική δόση 10^2 TCIDv50^10
Με βάση τα in vitro (στο εργαστήριο) δεδομένα υψηλής «ιϊκής» αναπαραγωγής σε πρωτογενή επιθηλιακά κύτταρα των ανθρώπινων αεραγωγών, ξεκίνησαν με μια δέκα φορές χαμηλότερη δόση 10^2 TCIDv50 (ισοδύναμη με 55 FFU) και διαπίστωσαν ότι ήταν επαρκής για την επίτευξη του στόχου του ποσοστού μόλυνσης 50-70%
(να θυμάστε ότι μόλυνση σημαίνει εύρεση γενετικού υλικού, όχι ασθένεια).Με προοπτικές μελέτες επαφής σε νοικοκυριά να έχουν δείξει παρόμοια υψηλά ποσοστά δευτερογενούς προσβολής ~38%, αυτό υποδηλώνει ότι το μοντέλο μπορεί να αναπαράγει υψηλότερη έκθεση από τα φυσικά κρούσματα μόλυνσης
(δηλαδή το μοντέλο δεν αντικατοπτρίζει τη φύση).Αντίθετα, σε πειραματικές μολύνσεις μη ανθρώπινων πρωτευόντων έχουν χρησιμοποιηθεί 1.000-10.000 φορές περισσότερος «ιός», με ενδοτραχειακή ή συνδυασμένη χορήγηση στον άνω/κάτω αεραγωγό, με αποτέλεσμα να παρατηρούνται σημαντικά διαφορετικές κινητικές από αυτές που παρατηρούνται κατά τη μόλυνση του ανθρώπου
(επομένως, τα δεδομένα από τα ζώα δεν έχουν καμία σημασία για τον άνθρωπο).Με ενδελεχή ανάκριση (όπως σε καθοδηγητική ανάκριση...;), διαπιστώθηκε ότι τα συμπτώματα σχετίζονταν με την «ιογενή» εξάπλωση εντός 2 έως 4 ημερών από τον εμβολιασμό, αλλά δεν έφτασαν στο αποκορύφωμά τους μέχρι την 4η-5η ημέρα
(να έχετε υπόψη ότι η αναφορά των συμπτωμάτων είναι εντελώς υποκειμενική και μπορεί να επηρεαστεί από τον ψυχολογικό αντίκτυπο των συνεχών τεστ με μπατονέτα και την πεποίθηση για μόλυνση).Προληπτικά χορηγήθηκε ρεμδεσιβίρη στους πρώτους 6 μολυσμένους συμμετέχοντες ως μέτρο μετριασμού του κινδύνου κατά την αρχική φάση ανάπτυξης του μοντέλου, καθώς τα δεδομένα των δοκιμών είχαν δείξει ότι η ουσία αυτή ήταν αποτελεσματική στη μείωση του χρόνου ανάρρωσης των νοσηλευόμενων ασθενών.
Συνολικά, οι μέγιστες «ιϊκές φορτίσεις» (VL) που αναφέρθηκαν σε φυσική λοίμωξη (~105-108 αντίγραφα/mL) είναι χαμηλότερες από αυτές που παρατηρήθηκαν στην παρούσα μελέτη.
Ο «ιός» ήταν παρόν σε σημαντικά υψηλότερους τίτλους στη μύτη από ό,τι στο λαιμό
(μπορεί αυτό να έχει κάποια σχέση με την ενδορρινική εμβολιασμό…;)Οι συγγραφείς δηλώνουν ότι τα δεδομένα τους δείχνουν σαφώς ότι η «ιική» αποβολή του SARS-CoV-2 συμβαίνει σε υψηλά επίπεδα ανεξάρτητα από τη σοβαρότητα των συμπτωμάτων, εξηγώντας έτσι την υψηλή μεταδοτικότητα αυτής της λοίμωξης και τονίζοντας ότι η σοβαρότητα των συμπτωμάτων δεν μπορεί να θεωρηθεί υποκατάστατο του κινδύνου μετάδοσης σε αυτή την ασθένεια.
Με άλλα λόγια, βρήκαν μεγάλο ποσό γενετικού υλικού στη μύτη του μισού αριθμού των ατόμων στα οποία είχε εγχυθεί η καλλιεργημένη ουσία στις ρινικές τους διόδους, αλλά δεν παρουσίασαν σοβαρή νόσο.Οι συγγραφείς παραδέχονται ότι το μέγεθος του δείγματος ήταν σχετικά μικρό.
Θετικά αποτελέσματα LFA παρατηρήθηκαν περιστασιακά με αρνητικά αποτελέσματα FFA, προκαλώντας μείωση της ειδικότητας σε σχέση με τη δοκιμή βιώσιμου «ιού».
Παραμένει αβεβαιότητα όσον αφορά την άμεση εξάπλωση αυτών των δεδομένων στην κοινότητα, όπου η αυτο-λήψη δειγμάτων και τα πιο συγκεντρωμένα δείγματα ενδέχεται να αλλοιώσουν την ευαισθησία
(δηλ. τα εργαστηριακά δεδομένα δεν αντικατοπτρίζουν τα δεδομένα του πραγματικού κόσμου).Αυτά τα πρώτα δεδομένα σε ανθρώπους δεν αποκλείουν σπάνιες ανεπιθύμητες ενέργειες που μπορούν να ανιχνευθούν μόνο σε μελέτες μεγαλύτερης κλίμακας.
Η πρώτη «επιτυχημένη» δοκιμή σε ανθρώπους κατάφερε να «μολύνει» μόνο τους μισούς από τους συμμετέχοντες με «λοίμωξη», βασιζόμενη κυρίως σε τεστ PCR που εντόπισαν το γενετικό υλικό στις περιοχές όπου είχε γίνει η ένεση. Μόνο ήπια έως μέτρια συμπτώματα αναφέρθηκαν από 16 από τους 18 εθελοντές που «μολύνθηκαν». Δεν παρατηρήθηκε ποσοτική συσχέτιση μεταξύ του υποτιθέμενου «ιϊκού» φορτίου και των συμπτωμάτων, με υψηλά «ιϊκά» φορτία ακόμη και σε ασυμπτωματική λοίμωξη. Στους πρώτους 10 εθελοντές χορηγήθηκε προληπτικά Remdesivir εάν έδειχναν θετικά αποτελέσματα χωρίς συμπτώματα. Τα συμπτώματα που αναφέρθηκαν μεταξύ αυτών των δέκα εθελοντών θα μπορούσαν εύκολα να προκληθούν από τις παρενέργειες της θεραπείας, αποκλείοντας έτσι αυτά τα αποτελέσματα. Χαμηλά επίπεδα «ιϊκού» υλικού βρέθηκαν στη μύτη 3 μη μολυσμένων εθελοντών και στο λαιμό 6 μη μολυσμένων εθελοντών. Αν και θεωρήθηκαν πιο ήπια, οι μη μολυσμένοι ανέφεραν επίσης συμπτώματα.
Καμία λοίμωξη = κανένα συμπτώμα;
Οι ερευνητές κατέληξαν στο συμπέρασμα ότι τα «νέα» ευρήματά τους έδειχναν ότι η έκθεση των ανθρώπων στον «SARS-CoV-2» ενείχε χαμηλό κίνδυνο να προκαλέσει σοβαρά συμπτώματα σε υγιείς νεαρούς ενήλικες, αλλά οδηγούσε σε μεγάλες ποσότητες «ιού» στον ρινοφάρυγγα, ακόμη και χωρίς την παρουσία αναπνευστικής ή συστηματικής νόσου. Με άλλα λόγια, η λοίμωξη δεν ήταν κλινική, αλλά μάλλον διαγνωστική, κάτι που αποτελεί το κύριο πρόβλημα που αντιμετωπίσαμε καθ’ όλη τη διάρκεια αυτής της πανδημίας των τεστ.
Αν οι ερευνητές είχαν ακολουθήσει τα παραδείγματα του παρελθόντος, θα είχαν πάρει υγρά από άρρωστους ασθενείς και θα είχαν προσπαθήσει να τα αερολυματοποιήσουν στο πρόσωπο των υγιών ενώ αυτοί αναπνέουν. Θα είχαν ζητήσει από τους υγιείς να καθίσουν και να μιλήσουν με τους άρρωστους για συγκεκριμένο χρονικό διάστημα, για να δουν αν ο «ιός» μεταδιδόταν από άτομο σε άτομο. Θα είχαν ζητήσει από τους άρρωστους να βήξουν και να φτερνιστούν πάνω στους υγιείς, για να δουν αν αυτές οι ενέργειες οδηγούσαν σε μόλυνση. Θα είχαν διερευνήσει κάθε πιθανό μέσο που θεωρείται «φυσική μόλυνση».
Δεν υπάρχει τίποτα φυσικό ή ηθικό στις μεθόδους που χρησιμοποιήθηκαν κατά τη διάρκεια αυτής της δοκιμής σε ανθρώπους. Η δημιουργία του GMP goop δεν είναι καθαρισμένος/απομονωμένος «ιός». Η ενδορρινική εμβολιασμός του εργαστηριακού σκευάσματος δεν είναι ένας φυσικός τρόπος μόλυνσης. Το ελεγχόμενο περιβάλλον δεν αντικατοπτρίζει τις πραγματικές συνθήκες. Οι διάφορες δοκιμές που χρησιμοποιήθηκαν για τη συλλογή των δεδομένων δεν έχουν ποτέ επικυρωθεί και βαθμονομηθεί σύμφωνα με το χρυσό πρότυπο και είναι εξαιρετικά ελαττωματικές και ανακριβείς. Η δοκιμή πραγματοποιήθηκε σε μικρό δείγμα χωρίς να γίνουν έλεγχοι. Οι ερευνητές παραδέχτηκαν ότι παρέμενε αβεβαιότητα όσον αφορά την άμεση εξάπλωση των δεδομένων τους στην κοινότητα. Δεν υπάρχει κανένας λόγος να συμπεράνουμε ότι οι «νέες» πληροφορίες που συγκεντρώθηκαν από αυτή τη δοκιμή μπορούν να μας πουν οτιδήποτε για έναν «ιό», εκτός αν οι ερευνητές χρησιμοποιούν τον όρο για να περιγράψουν την μακροσκελή επιστημονική φαντασία τους.
Αν σας άρεσε αυτό το άρθρο, μοιραστείτε, εγγραφείτε για να λαμβάνετε περισσότερο περιεχόμενο και αν θέλετε να στηρίξετε το συνεχές έργο μου, μπορείτε να χρησιμοποιήσετε τον παρακάτω σύνδεσμο.
---Δικτυογραφία :
Challenging “SARS-COV-2” | ViroLIEgy
https://viroliegy.com/2022/02/11/challenging-sars-cov-2


























Here is a must share good sir:
https://tritorch.substack.com/p/everything-you-watch-or-read-is-owned